p53 (acetyl K370) Recombinant Rabbit Monoclonal Antibody [SR40-09] - BSA and Azide free
Catalog# HA750047
p53 (acetyl K370) Recombinant Rabbit Monoclonal Antibody [SR40-09] - BSA and Azide free
-
WB
-
IF-Cell
-
IF-Tissue
-
FC
-
Human
-
Mouse
-
Rat
-
ET1602-38
含抗保成分
-
unconjugated
概述
产品名称
p53 (acetyl K370) Recombinant Rabbit Monoclonal Antibody [SR40-09] - BSA and Azide free
抗体类型
Recombinant Rabbit monoclonal Antibody
免疫原
Synthetic peptide within Human p53 aa 343-392 / 392 (acetyl K370).
种属反应性
Human, Mouse, Rat
验证应用
WB, IF-Cell, IF-Tissue, FC
分子量
Predicted band size: 53 kDa
阳性对照
HeLa treated with 500ng/mL TSA for 4 hours cell lysate, NIH/3T3 treated with 500ng/mL TSA for 4 hours cell lysate, C6 treated with 1μM TSA for 18 hours cell lysate, Mouse brain tissue lysate, Rat brain tissue lysate, MCF-7, PANC-1, HeLa cells treated with 500ng/mL TSA for 4 hours.
偶联
unconjugated
克隆号
SR40-09
产品特性
形态
Liquid
浓度
存放说明
Store at +4℃ after thawing. Aliquot store at -20℃ or -80℃. Avoid repeated freeze / thaw cycles.
存储缓冲液
1*PBS (pH7.4).
亚型
IgG
纯化方式
Protein A affinity purified.
应用稀释度
-
WB
-
1:1,000
-
IF-Cell
-
1:50
-
IF-Tissue
-
1:50
-
FC
-
1:1,000
靶点
功能
p53, a DNA-binding, oligomerization domain- and transcription activation domain-containing tumor suppressor, upregulates growth arrest and apoptosis-related genes in response to stress signals, thereby influencing programmed cell death, cell differentiation, and cell cycle control mechanisms. p53 localizes to the nucleus, yet can be chaperoned to the cytoplasm by the negative regulator, MDM2. MDM2 is an E3 ubiquitin ligase that is upregulated in the presence of active p53, where it poly-ubiquitinates p53 for proteasome targeting. p53 fluctuates between latent and active DNA-binding conformations and is differentially activated through posttranslational modifications, including phosphorylation and acetylation. Mutations in the DNA-binding domain (DBD) of p53, amino acids 110-286, can compromise energetically-favorable association with cis elements and are implicated in several human cancers.
背景文献
1. Trabucco, S.E. et al. 2015. Inhibition of bromodomain proteins for the treatment of human diffuse large B-cell lymphoma. Clinical cancer research : an official journal of the American Association for Cancer Research. 21: 113-22.
2. Yang Zhang, et al. 2015. MicroRNA-520g confers drug resistance by regulating p21 expression in colorectal cancer. JBC. 4: 12.
序列相似性
Belongs to the p53 family.
组织特异性
Ubiquitous. Isoforms are expressed in a wide range of normal tissues but in a tissue-dependent manner. Isoform 2 is expressed in most normal tissues but is not detected in brain, lung, prostate, muscle, fetal brain, spinal cord and fetal liver. Isoform 3 is expressed in most normal tissues but is not detected in lung, spleen, testis, fetal brain, spinal cord and fetal liver. Isoform 7 is expressed in most normal tissues but is not detected in prostate, uterus, skeletal muscle and breast. Isoform 8 is detected only in colon, bone marrow, testis, fetal brain and intestine. Isoform 9 is expressed in most normal tissues but is not detected in brain, heart, lung, fetal liver, salivary gland, breast or intestine.
翻译后修饰
Acetylated. Acetylation of Lys-382 by CREBBP enhances transcriptional activity. Deacetylation of Lys-382 by SIRT1 impairs its ability to induce proapoptotic program and modulate cell senescence. Deacetylation by SIRT2 impairs its ability to induce transcription activation in a AKT-dependent manner.; Phosphorylation on Ser residues mediates transcriptional activation. Phosphorylated by HIPK1 (By similarity). Phosphorylation at Ser-9 by HIPK4 increases repression activity on BIRC5 promoter. Phosphorylated on Thr-18 by VRK1. Phosphorylated on Ser-20 by CHEK2 in response to DNA damage, which prevents ubiquitination by MDM2. Phosphorylated on Ser-20 by PLK3 in response to reactive oxygen species (ROS), promoting p53/TP53-mediated apoptosis. Phosphorylated on Thr-55 by TAF1, which promotes MDM2-mediated degradation. Phosphorylated on Ser-33 by CDK7 in a CAK complex in response to DNA damage. Phosphorylated on Ser-46 by HIPK2 upon UV irradiation. Phosphorylation on Ser-46 is required for acetylation by CREBBP. Phosphorylated on Ser-392 following UV but not gamma irradiation. Phosphorylated on Ser-15 upon ultraviolet irradiation; which is enhanced by interaction with BANP. Phosphorylated by NUAK1 at Ser-15 and Ser-392; was initially thought to be mediated by STK11/LKB1 but it was later shown that it is indirect and that STK11/LKB1-dependent phosphorylation is probably mediated by downstream NUAK1. It is unclear whether AMP directly mediates phosphorylation at Ser-15. Phosphorylated on Thr-18 by isoform 1 and isoform 2 of VRK2. Phosphorylation on Thr-18 by isoform 2 of VRK2 results in a reduction in ubiquitination by MDM2 and an increase in acetylation by EP300. Stabilized by CDK5-mediated phosphorylation in response to genotoxic and oxidative stresses at Ser-15, Ser-33 and Ser-46, leading to accumulation of p53/TP53, particularly in the nucleus, thus inducing the transactivation of p53/TP53 target genes. Phosphorylated by DYRK2 at Ser-46 in response to genotoxic stress. Phosphorylated at Ser-315 and Ser-392 by CDK2 in response to DNA-damage. Phosphorylation at Ser-15 is required for interaction with DDX3X and gamma-tubulin.; Dephosphorylated by PP2A-PPP2R5C holoenzyme at Thr-55. SV40 small T antigen inhibits the dephosphorylation by the AC form of PP2A.; May be O-glycosylated in the C-terminal basic region. Studied in EB-1 cell line.; Ubiquitinated by MDM2 and SYVN1, which leads to proteasomal degradation. Ubiquitinated by RFWD3, which works in cooperation with MDM2 and may catalyze the formation of short polyubiquitin chains on p53/TP53 that are not targeted to the proteasome. Ubiquitinated by MKRN1 at Lys-291 and Lys-292, which leads to proteasomal degradation. Deubiquitinated by USP10, leading to its stabilization. Ubiquitinated by TRIM24, RFFL, RNF34 and RNF125, which leads to proteasomal degradation. Ubiquitination by TOPORS induces degradation. Deubiquitination by USP7, leading to stabilization. Isoform 4 is monoubiquitinated in an MDM2-independent manner. Ubiquitinated by COP1, which leads to proteasomal degradation. Ubiquitination and subsequent proteasomal degradation is negatively regulated by CCAR2. Polyubiquitinated by C10orf90/FATS, polyubiquitination is 'Lys-48'-linkage independent and non-proteolytic, leading to TP53 stabilization (By similarity).; Monomethylated at Lys-372 by SETD7, leading to stabilization and increased transcriptional activation. Monomethylated at Lys-370 by SMYD2, leading to decreased DNA-binding activity and subsequent transcriptional regulation activity. Lys-372 monomethylation prevents interaction with SMYD2 and subsequent monomethylation at Lys-370. Dimethylated at Lys-373 by EHMT1 and EHMT2. Monomethylated at Lys-382 by KMT5A, promoting interaction with L3MBTL1 and leading to repress transcriptional activity. Dimethylation at Lys-370 and Lys-382 diminishes p53 ubiquitination, through stabilizing association with the methyl reader PHF20. Demethylation of dimethylated Lys-370 by KDM1A prevents interaction with TP53BP1 and represses TP53-mediated transcriptional activation. Monomethylated at Arg-333 and dimethylated at Arg-335 and Arg-337 by PRMT5; methylation is increased after DNA damage and might possibly affect TP53 target gene specificity.; Sumoylated with SUMO1. Sumoylated at Lys-386 by UBC9.
亚细胞定位
Cytoplasm, Nucleus, Endoplasmic reticulum, Mitochondrion matrix.
别名
Antigen NY-CO-13 antibody
BCC7 antibody
Cellular tumor antigen p53 antibody
FLJ92943 antibody
LFS1 antibody
Mutant tumor protein 53 antibody
p53 antibody
p53 tumor suppressor antibody
P53_HUMAN antibody
Phosphoprotein p53 antibody
展开Antigen NY-CO-13 antibody
BCC7 antibody
Cellular tumor antigen p53 antibody
FLJ92943 antibody
LFS1 antibody
Mutant tumor protein 53 antibody
p53 antibody
p53 tumor suppressor antibody
P53_HUMAN antibody
Phosphoprotein p53 antibody
Tp53 antibody
Transformation related protein 53 antibody
TRP53 antibody
Tumor protein 53 antibody
Tumor protein p53 antibody
Tumor suppressor p53 antibody
折叠图片
-
☑ Cell treatment (CT)
Western blot analysis of p53 (acetyl K370) on different lysates with Rabbit anti-p53 (acetyl K370) antibody (HA750047) at 1/1,000 dilution.
Lane 1: HeLa cell lysate
Lane 2: HeLa treated with 500ng/mL TSA for 4 hours cell lysate
Lane 3: NIH/3T3 cell lysate
Lane 4: NIH/3T3 treated with 500ng/mL TSA for 4 hours cell lysate
Lysates/proteins at 20 µg/Lane.
Predicted band size: 53 kDa
Observed band size: 53 kDa
Exposure time: 4 minutes; ECL: K1801;
4-20% SDS-PAGE gel.
Proteins were transferred to a PVDF membrane and blocked with 5% NFDM/TBST for 1 hour at room temperature. The primary antibody (HA750047) at 1/1,000 dilution was used in 5% NFDM/TBST at 4℃ overnight. Goat Anti-Rabbit IgG - HRP Secondary Antibody (HA1001) at 1/50,000 dilution was used for 1 hour at room temperature. -
☑ Cell treatment (CT)
Western blot analysis of p53 (acetyl K370) on different lysates with Rabbit anti-p53 (acetyl K370) antibody (HA750047) at 1/1,000 dilution.
Lane 1: C6 cell lysate (20 µg/Lane)
Lane 2: C6 treated with 1μM TSA for 18 hours cell lysate (20 µg/Lane)
Lane 3: Mouse brain tissue lysate (40 µg/Lane)
Lane 4: Rat brain tissue lysate (40 µg/Lane)
Predicted band size: 53 kDa
Observed band size: 53 kDa
Exposure time: 40 seconds; ECL: K1801;
4-20% SDS-PAGE gel.
Proteins were transferred to a PVDF membrane and blocked with 5% NFDM/TBST for 1 hour at room temperature. The primary antibody (HA750047) at 1/1,000 dilution was used in 5% NFDM/TBST at 4℃ overnight. Goat Anti-Rabbit IgG - HRP Secondary Antibody (HA1001) at 1/50,000 dilution was used for 1 hour at room temperature. -
Immunocytochemistry analysis of MCF-7 cells labeling p53 (acetyl K370) with Rabbit anti-p53 (acetyl K370) antibody (HA750047) at 1/50 dilution.
Cells were fixed in 4% paraformaldehyde for 10 minutes at 37 ℃, permeabilized with 0.05% Triton X-100 in PBS for 20 minutes, and then blocked with 2% negative goat serum for 30 minutes at room temperature. Cells were then incubated with Rabbit anti-p53 (acetyl K370) antibody (HA750047) at 1/50 dilution in 2% negative goat serum overnight at 4 ℃. Goat Anti-Rabbit IgG H&L (iFluor™ 488, HA1121) was used as the secondary antibody at 1/1,000 dilution. PBS instead of the primary antibody was used as the secondary antibody only control. Nuclear DNA was labelled in blue with DAPI. -
Immunocytochemistry analysis of PANC-1 cells labeling p53 (acetyl K370) with Rabbit anti-p53 (acetyl K370) antibody (HA750047) at 1/50 dilution.
Cells were fixed in 4% paraformaldehyde for 10 minutes at 37 ℃, permeabilized with 0.05% Triton X-100 in PBS for 20 minutes, and then blocked with 2% negative goat serum for 30 minutes at room temperature. Cells were then incubated with Rabbit anti-p53 (acetyl K370) antibody (HA750047) at 1/50 dilution in 2% negative goat serum overnight at 4 ℃. Goat Anti-Rabbit IgG H&L (iFluor™ 488, HA1121) was used as the secondary antibody at 1/1,000 dilution. PBS instead of the primary antibody was used as the secondary antibody only control. Nuclear DNA was labelled in blue with DAPI. -
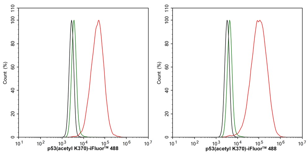
☑ Cell treatment (CT)
Flow cytometric analysis of HeLa cells treated with 500ng/mL TSA for 4 hours labeling p53 (acetyl K370).
Cells were fixed and permeabilized. Then stained with the primary antibody (HA750047, 1/1,000) (red) compared with Rabbit IgG Isotype Control (green). After incubation of the primary antibody at +4℃ for an hour, the cells were stained with a iFluor™ 488 conjugate-Goat anti-Rabbit IgG Secondary antibody (HA1121) at 1/1,000 dilution for 30 minutes at +4℃. Unlabelled sample was used as a control (cells without incubation with primary antibody; black).
请注意: All products are "FOR RESEARCH USE ONLY AND ARE NOT INTENDED FOR DIAGNOSTIC OR THERAPEUTIC USE"
同靶点 & 同通路的产品
p53 Recombinant Rabbit Monoclonal Antibody [PD01-32] - BSA and Azide free
Application: IHC-P
Reactivity: Human
Conjugate: unconjugated
p53 Mouse Monoclonal Antibody [6B2]
Application: WB,IF-Cell
Reactivity: Human,Mouse
Conjugate: unconjugated
p53 Mouse Monoclonal Antibody [6B5]
Application: WB
Reactivity: Human
Conjugate: unconjugated
Phospho-p53 (S392) Recombinant Rabbit Monoclonal Antibody [SI17-04] - BSA and Azide free
Application: WB,IHC-P,IP
Reactivity: Human,Mouse,Rat
Conjugate: unconjugated
p53 (acetyl K382) Recombinant Rabbit Monoclonal Antibody [SD0801]
Application: WB,IF-Cell,IHC-P
Reactivity: Human,Mouse
Conjugate: unconjugated
Phospho-p53 (S376) Recombinant Rabbit Monoclonal Antibody [ST0440]
Application: WB
Reactivity: Human,Mouse
Conjugate: unconjugated
p53 (acetyl K370) Recombinant Rabbit Monoclonal Antibody [SR40-09]
Application: WB,IF-Cell,IF-Tissue,FC
Reactivity: Human,Mouse,Rat
Conjugate: unconjugated
Phospho-p53 (T55) Recombinant Rabbit Monoclonal Antibody [ST0439]
Application: WB,IHC-P
Reactivity: Human
Conjugate: unconjugated
p53 Recombinant Mouse Monoclonal Antibody [6B2-R] - BSA and Azide free
Application: WB,IF-Cell
Reactivity: Human,Monkey
Conjugate: unconjugated
p53 Recombinant Rabbit Monoclonal Antibody [SA39-07] - BSA and Azide free
Application: WB,IF-Cell,ChIP
Reactivity: Human
Conjugate: unconjugated
p53 Mouse Monoclonal Antibody [7-5]
Application: WB,IF-Cell,IHC-P,FC
Reactivity: Human
Conjugate: unconjugated
p53 Recombinant Mouse Monoclonal Antibody [6B2-R]
Application: WB,IF-Cell
Reactivity: Human,Monkey
Conjugate: unconjugated
Phospho-p53 (S15) Recombinant Rabbit Monoclonal Antibody [PSH01-98] - BSA and Azide free
Application: WB,IF-Cell
Reactivity: Human
Conjugate: unconjugated
Phospho-p53 (S33) Recombinant Rabbit Monoclonal Antibody [JE41-97]
Application: WB,IF-Cell,IHC-P
Reactivity: Human,Mouse,Rat
Conjugate: unconjugated
p53 Rabbit Polyclonal Antibody
Application: WB,IF-Cell
Reactivity: Human
Conjugate: unconjugated
p53 Recombinant Rabbit Monoclonal Antibody [JB42-26]
Application: WB,IHC-P,FC,IF-Cell,IF-Tissue,IP
Reactivity: Human
Conjugate: unconjugated
Phospho-p53 (S392) Recombinant Rabbit Monoclonal Antibody [SI17-04]
Application: WB,IHC-P,IP
Reactivity: Human,Mouse,Rat
Conjugate: unconjugated
p53 Recombinant Mouse Monoclonal Antibody [6B5-R]
Application: WB,IF-Cell
Reactivity: Human,Mouse,Monkey
Conjugate: unconjugated
p53 Recombinant Mouse Monoclonal Antibody [6B5-R] - BSA and Azide free
Application: WB,IF-Cell
Reactivity: Human,Mouse,Monkey
Conjugate: unconjugated
p53 (acetyl K382) Recombinant Rabbit Monoclonal Antibody [PSH06-88]
Application: WB,IF-Cell
Reactivity: Human
Conjugate: unconjugated
Phospho-p53 (S15) Recombinant Rabbit Monoclonal Antibody [PSH01-98]
Application: WB,IF-Cell
Reactivity: Human
Conjugate: unconjugated
Phospho-p53 (S20) Recombinant Rabbit Monoclonal Antibody [PSH06-86] - BSA and Azide free
Application: WB
Reactivity: Human
Conjugate: unconjugated
p53 (acetyl K382) Recombinant Rabbit Monoclonal Antibody [PSH06-87] - BSA and Azide free
Application: WB,IF-Cell
Reactivity: Human,Mouse
Conjugate: unconjugated
p53 (acetyl K382) Recombinant Rabbit Monoclonal Antibody [PSH06-88] - BSA and Azide free
Application: WB,IF-Cell
Reactivity: Human
Conjugate: unconjugated
p53 (acetyl K382) Recombinant Rabbit Monoclonal Antibody [PSH06-87]
Application: WB,IF-Cell
Reactivity: Human,Mouse
Conjugate: unconjugated
p53 Recombinant Rabbit Monoclonal Antibody [SY010-6]
Application: WB,IF-Cell,IF-Tissue,IHC-P,IP,FC
Reactivity: Human
Conjugate: unconjugated
Phospho-p53 (S20) Recombinant Rabbit Monoclonal Antibody [PSH06-86]
Application: WB
Reactivity: Human
Conjugate: unconjugated
p53 Recombinant Rabbit Monoclonal Antibody [PD01-32]
Application: IHC-P
Reactivity: Human
Conjugate: unconjugated
p53 Mouse Monoclonal Antibody [C8-A11]
Application: WB,IF-Cell,IHC-P
Reactivity: Human
Conjugate: unconjugated
p53 Recombinant Rabbit Monoclonal Antibody [SA39-07]
Application: WB,IF-Cell,ChIP
Reactivity: Human
Conjugate: unconjugated
浙公网安备 33019202000643号