RMB: 950 特惠 1500 1500
产品规格
Catalog# ET1603-12
NF-kB p65 Recombinant Rabbit Monoclonal Antibody [SZ10-04]
-
WB
-
IF-Cell
-
IF-Tissue
-
IHC-P
-
IP
-
FC
-
Human
-
Mouse
-
Rat
-
HA750058
不含抗保成分
-
Zebrafish
-
unconjugated
概述
产品名称
NF-kB p65 Recombinant Rabbit Monoclonal Antibody [SZ10-04]
抗体类型
Recombinant Rabbit monoclonal Antibody
免疫原
Synthetic peptide within human RELA aa 490-540.
种属反应性
Human, Mouse, Rat (Predicted: Zebrafish)
验证应用
WB, IF-Cell, IF-Tissue, IHC-P, IP, FC
分子量
Predicted band size: 65 kDa
阳性对照
A549 cell lysate, MCF7 cell lysate, HeLa cell lysate, RAW264.7 cell lysate, HeLa, human lung squamous cell carcinoma tissue, human lung cancer tissue, human lung tissue, human spleen tissue, mouse spleen tissue, rat spleen tissue.
偶联
unconjugated
克隆号
SZ10-04
RRID
产品特性
形态
Liquid
浓度
存放说明
Shipped at 4℃. Store at +4℃ short term (1-2 weeks). It is recommended to aliquot into single-use upon delivery. Store at -20℃ long term.
存储缓冲液
1*TBS (pH7.4), 0.05% BSA, 40% Glycerol. Preservative: 0.05% Sodium Azide.
亚型
IgG
纯化方式
Protein A affinity purified.
应用稀释度
-
WB
-
1:5,000-1:10,000
-
IF-Cell
-
1:100-1:400
-
IF-Tissue
-
1:100-1:200
-
IHC-P
-
1:200-1:500
-
FC
-
1:2,000
-
IP
-
Use at an assay dependent concentration.
靶点
功能
Proteins encoded by the v-Rel viral oncogene and its cellular homolog, c-Rel, are members of a family of transcription factors that include the two subunits of the transcription factor NF kB (p50 and p65) and the Drosophila maternal morphogen, dorsal. Both proteins specifically bind to DNA sequences that are the same or slight variations of the 10 bp kB sequence in the immunoglobulin k light chain enhancer. This same sequence is also present in a number of other cellular and viral enhancers. The DNA binding activity of NFkB is activated and NFkB is subsequently transported from the cytoplasm to the nucleus in cells exposed to mitogens or growth factors. cDNAs encoding precursors for two distinct proteins of the same size have been described, designated p105 and p100. The p105 precursor contains p50 at its N-terminus and a C-terminal region that when expressed as a separate molecule, designated pdI, binds to p50 and regulates its activity.
背景文献
1. Kang K et al. Carnosic acid slows photoreceptor degeneration in the Pde6b(rd10) mouse model of retinitis pigmentosa. Sci Rep 6:22632 (2016).
2. Kropp KA et al. A temporal gate for viral enhancers to co-opt Toll-like-receptor transcriptional activation pathways upon acute infection. PLoS Pathog 11:e1004737 (2015).
翻译后修饰
Ubiquitinated by RNF182, leading to its proteasomal degradation. Degradation is required for termination of NF-kappa-B response.; Monomethylated at Lys-310 by SETD6. Monomethylation at Lys-310 is recognized by the ANK repeats of EHMT1 and promotes the formation of repressed chromatin at target genes, leading to down-regulation of NF-kappa-B transcription factor activity. Phosphorylation at Ser-311 disrupts the interaction with EHMT1 without preventing monomethylation at Lys-310 and relieves the repression of target genes (By similarity).; Phosphorylation at Ser-311 disrupts the interaction with EHMT1 and promotes transcription factor activity (By similarity). Phosphorylation on Ser-536 stimulates acetylation on Lys-310 and interaction with CBP; the phosphorylated and acetylated forms show enhanced transcriptional activity. Phosphorylation at Ser-276 by RPS6KA4 and RPS6KA5 promotes its transactivation and transcriptional activities.; Reversibly acetylated; the acetylation seems to be mediated by CBP, the deacetylation by HDAC3 and SIRT2. Acetylation at Lys-122 enhances DNA binding and impairs association with NFKBIA. Acetylation at Lys-310 is required for full transcriptional activity in the absence of effects on DNA binding and NFKBIA association. Acetylation at Lys-310 promotes interaction with BRD4. Acetylation can also lower DNA-binding and results in nuclear export. Interaction with BRMS1 promotes deacetylation of Lys-310. Lys-310 is deacetylated by SIRT2.; S-nitrosylation of Cys-38 inactivates the enzyme activity.; Sulfhydration at Cys-38 mediates the anti-apoptotic activity by promoting the interaction with RPS3 and activating the transcription factor activity.; Sumoylation by PIAS3 negatively regulates DNA-bound activated NF-kappa-B.; Proteolytically cleaved within a conserved N-terminus region required for base-specific contact with DNA in a CPEN1-mediated manner, and hence inhibits NF-kappa-B transcriptional activity.
亚细胞定位
Nucleus, Cytoplasm.
别名
Avian reticuloendotheliosis viral (v rel) oncogene homolog A antibody
MGC131774 antibody
NF kappa B p65delta3 antibody
NFKB3 antibody
Nuclear Factor NF Kappa B p65 Subunit antibody
Nuclear factor NF-kappa-B p65 subunit antibody
Nuclear factor of kappa light polypeptide gene enhancer in B cells 3 antibody
Nuclear factor of kappa light polypeptide gene enhancer in B-cells 3 antibody
OTTHUMP00000233473 antibody
OTTHUMP00000233474 antibody
展开Avian reticuloendotheliosis viral (v rel) oncogene homolog A antibody
MGC131774 antibody
NF kappa B p65delta3 antibody
NFKB3 antibody
Nuclear Factor NF Kappa B p65 Subunit antibody
Nuclear factor NF-kappa-B p65 subunit antibody
Nuclear factor of kappa light polypeptide gene enhancer in B cells 3 antibody
Nuclear factor of kappa light polypeptide gene enhancer in B-cells 3 antibody
OTTHUMP00000233473 antibody
OTTHUMP00000233474 antibody
OTTHUMP00000233475 antibody
OTTHUMP00000233476 antibody
OTTHUMP00000233900 antibody
p65 antibody
p65 NF kappaB antibody
p65 NFkB antibody
relA antibody
TF65_HUMAN antibody
Transcription factor p65 antibody
v rel avian reticuloendotheliosis viral oncogene homolog A (nuclear factor of kappa light polypeptide gene enhancer in B cells 3 (p65)) antibody
V rel avian reticuloendotheliosis viral oncogene homolog A antibody
v rel reticuloendotheliosis viral oncogene homolog A (avian) antibody
V rel reticuloendotheliosis viral oncogene homolog A, nuclear factor of kappa light polypeptide gene enhancer in B cells 3, p65 antibody
NF-κB p65
NF κB p65
NF-κB p65
折叠图片
-
Western blot analysis of NF-kB p65 on different lysates with Rabbit anti-NF-kB p65 antibody (ET1603-12) at 1/5,000 dilution.
Lane 1: A549 cell lysate
Lane 2: MCF7 cell lysate
Lane 3: HeLa cell lysate
Lane 4: RAW264.7 cell lysate
Lysates/proteins at 15 µg/Lane.
Predicted band size: 65 kDa
Observed band size: 65 kDa
Exposure time: 49 seconds; ECL: K1801;
4-20% SDS-PAGE gel.
Proteins were transferred to a PVDF membrane and blocked with 5% NFDM/TBST for 1 hour at room temperature. The primary antibody (ET1603-12) at 1/5,000 dilution was used in 5% NFDM/TBST at room temperature for 2 hours. Goat Anti-Rabbit IgG - HRP Secondary Antibody (HA1001) at 1:100,000 dilution was used for 1 hour at room temperature. -
☑ Knockdown (KD)
Western blot analysis of NF-kB p65 on different lysates with Rabbit anti-NF-kB p65 antibody (ET1603-12) at 1/5,000 dilution.
Lane 1: HAP1-parental cell lysate
Lane 2: HAP1-NF-kB p65 KD cell lysate
Lysates/proteins at 10 µg/Lane.
Predicted band size: 65 kDa
Observed band size: 65 kDa
Exposure time: 60 seconds; ECL: K1801;
4-20% SDS-PAGE gel.
Proteins were transferred to a PVDF membrane and blocked with 5% NFDM/TBST for 1 hour at room temperature. The primary antibody (ET1603-12) at 1/5,000 dilution was used in K1803 at 4℃ overnight. Goat Anti-Rabbit IgG - HRP Secondary Antibody (HA1001) at 1/50,000 dilution was used for 1 hour at room temperature. -
☑ Cell treatment (CT)
Immunocytochemistry analysis of HeLa cells treated with or without 50 ng/mL TNF-alpha for 20 minutes labeling NF-kB p65 with Rabbit anti-NF-kB p65 antibody (ET1603-12) at 1/400 dilution.
Cells were fixed in 4% paraformaldehyde for 10 minutes at 37 ℃, permeabilized with 0.05% Triton X-100 in PBS for 20 minutes, and then blocked with 2% negative goat serum for 30 minutes at room temperature. Cells were then incubated with Rabbit anti-NF-kB p65 antibody (ET1603-12) at 1/400 dilution in 2% negative goat serum overnight at 4 ℃. Goat Anti-Rabbit IgG H&L (iFluor™ 488, HA1121) was used as the secondary antibody at 1/1,000 dilution. Nuclear DNA was labelled in blue with DAPI.
Beta tubulin (M1305-2, red) was stained at 1/100 dilution overnight at +4℃. Goat Anti-Mouse IgG H&L (iFluor™ 594, HA1126) was used as the secondary antibody at 1/1,000 dilution. -
Immunohistochemical analysis of paraffin-embedded human lung squamous cell carcinoma tissue with Rabbit anti-NF-kB p65 antibody (ET1603-12) at 1/400 dilution.
The section was pre-treated using heat mediated antigen retrieval with Tris-EDTA buffer (pH 9.0) for 20 minutes. The tissues were blocked in 1% BSA for 20 minutes at room temperature, washed with ddH2O and PBS, and then probed with the primary antibody (ET1603-12) at 1/400 dilution for 1 hour at room temperature. The detection was performed using an HRP conjugated compact polymer system. DAB was used as the chromogen. Tissues were counterstained with hematoxylin and mounted with DPX. -
Immunohistochemical analysis of paraffin-embedded human lung cancer tissue with Rabbit anti-NF-kB p65 antibody (ET1603-12) at 1/200 dilution.
The section was pre-treated using heat mediated antigen retrieval with sodium citrate buffer (pH 6.0) (high pressure) for 2 minutes. The tissues were blocked in 1% BSA for 20 minutes at room temperature, washed with ddH2O and PBS, and then probed with the primary antibody (ET1603-12) at 1/200 dilution for 1 hour at room temperature. The detection was performed using an HRP conjugated compact polymer system. DAB was used as the chromogen. Tissues were counterstained with hematoxylin and mounted with DPX. -
Immunohistochemical analysis of paraffin-embedded human lung tissue with Rabbit anti-NF-kB p65 antibody (ET1603-12) at 1/200 dilution.
The section was pre-treated using heat mediated antigen retrieval with sodium citrate buffer (pH 6.0) (high pressure) for 2 minutes. The tissues were blocked in 1% BSA for 20 minutes at room temperature, washed with ddH2O and PBS, and then probed with the primary antibody (ET1603-12) at 1/200 dilution for 1 hour at room temperature. The detection was performed using an HRP conjugated compact polymer system. DAB was used as the chromogen. Tissues were counterstained with hematoxylin and mounted with DPX. -
Immunohistochemical analysis of paraffin-embedded human spleen tissue with Rabbit anti-NF-kB p65 antibody (ET1603-12) at 1/200 dilution.
The section was pre-treated using heat mediated antigen retrieval with sodium citrate buffer (pH 6.0) (high pressure) for 2 minutes. The tissues were blocked in 1% BSA for 20 minutes at room temperature, washed with ddH2O and PBS, and then probed with the primary antibody (ET1603-12) at 1/200 dilution for 1 hour at room temperature. The detection was performed using an HRP conjugated compact polymer system. DAB was used as the chromogen. Tissues were counterstained with hematoxylin and mounted with DPX. -
Immunohistochemical analysis of paraffin-embedded mouse spleen tissue with Rabbit anti-NF-kB p65 antibody (ET1603-12) at 1/200 dilution.
The section was pre-treated using heat mediated antigen retrieval with sodium citrate buffer (pH 6.0) (high pressure) for 2 minutes. The tissues were blocked in 1% BSA for 20 minutes at room temperature, washed with ddH2O and PBS, and then probed with the primary antibody (ET1603-12) at 1/200 dilution for 1 hour at room temperature. The detection was performed using an HRP conjugated compact polymer system. DAB was used as the chromogen. Tissues were counterstained with hematoxylin and mounted with DPX. -
Immunohistochemical analysis of paraffin-embedded rat spleen tissue with Rabbit anti-NF-kB p65 antibody (ET1603-12) at 1/200 dilution.
The section was pre-treated using heat mediated antigen retrieval with sodium citrate buffer (pH 6.0) (high pressure) for 2 minutes. The tissues were blocked in 1% BSA for 20 minutes at room temperature, washed with ddH2O and PBS, and then probed with the primary antibody (ET1603-12) at 1/200 dilution for 1 hour at room temperature. The detection was performed using an HRP conjugated compact polymer system. DAB was used as the chromogen. Tissues were counterstained with hematoxylin and mounted with DPX. -
NF-κB p65 was immunoprecipitated from 0.5 mg Hela whole cell lysates with ET1603-12 at 2 μg/mL. Western blot was performed from the immunoprecipitate using ET1603-12 at 1/500 dilution for 45 minutes at room temperature. Goat anti-Rabbit IgG-HRP Secondary Antibody (HA1001) was used at 1:300,000 dilution for 30 minutes at room temperature.
Lane 1: Hela whole cell lysates at 10 μg;
Lane 2: NF-κB p65 (ET1603-12) IP in Hela whole cell lysates;
Lane 3: Rabbit IgG instead of NF-κB p65 (ET1603-12) in Hela whole cell lysates.
Predicted band size: 60 kDa
Observed band size: 65 kDa
Exposure time: 10 seconds;
8% SDS-PAGE gel. -
Flow cytometric analysis of HeLa cells labeling NF-kB p65.
Cells were fixed and permeabilized. Then stained with the primary antibody (ET1603-12, red) at 1/2,000 dilution, compared with Rabbit IgG Isotype Control (green). After incubation of the primary antibody at +4℃ for an hour, the cells were stained with a iFluor™ 488 conjugate-Goat anti-Rabbit IgG Secondary antibody (HA1121) at 1/1,000 dilution for 30 minutes at +4℃. Unlabelled sample was used as a control (cells without incubation with primary antibody; black). -
☑ Knockout (KO)
Western blot analysis of NF-kB p65 on different lysates with Rabbit anti-NF-kB p65 antibody (ET1603-12) at 1/5,000 dilution.
Lane 1: Wild-type HeLa cell lysate
Lane 2: HeLa KO cell lysate
Lysates/proteins at 20 µg/Lane.
Predicted band size: 65 kDa
Observed band size: 65 kDa
Exposure time: 10 seconds; ECL: K1801;
4-20% SDS-PAGE gel.
Proteins were transferred to a PVDF membrane and blocked with 5% NFDM/TBST for 1 hour at room temperature. The primary antibody (ET1603-12) at 1/5,000 dilution was used in 5% NFDM/TBST at 4℃ overnight. Goat Anti-Rabbit IgG - HRP Secondary Antibody (HA1001) at 1/50,000 dilution was used for 1 hour at room temperature.
请注意: All products are "FOR RESEARCH USE ONLY AND ARE NOT INTENDED FOR DIAGNOSTIC OR THERAPEUTIC USE"
引文
-
SPP1 Drives Colorectal Cancer Liver Metastasis and Immunotherapy Resistance by Stimulating CXCL12 Production in Cancer-Associated Fibroblasts
期刊: Cancer Research
DOI: 10.1158/0008-5472.CAN-24-4916
IF: 16.6
应用: WB
反应种属: Human
发表时间: 2026 Jan
-
Temperature-Responsive Hydrogel Delivery of Antimicrobial Peptide Engineered Watermelon-Derived Extracellular Vesicles Enables Sequential Infection Control and Wound Healing
期刊: Colloids And Surfaces B: Biointerfaces
DOI: 10.1016/j.colsurfb.2026.115438
IF: 5.6
应用: IF-cell
反应种属: Mouse
发表时间: 2026 Jan
-
Xiaochaihu decoction alleviates chronic stress-induced depressive-like behavior in mice by modulating the gut microbiota-brain axis
期刊: Behavioural Brain Research
DOI: 10.1016/j.bbr.2026.116046
IF: 2.3
应用: WB
反应种属: Mouse
发表时间: 2026 Jan
-
Icariin sensitizes glucocorticoid therapy in doxorubicin-induced fibrotic nephrotic syndrome via the HIF-1α/NF-κB/HDAC2 Axis
期刊: International Immunopharmacology
DOI: 10.1016/j.intimp.2026.116164
IF: 4.7
应用: WB
反应种属: Rat
发表时间: 2026 Jan
-
Restoring immune homeostasis in atherosclerotic plaques via inorganic violet phosphorus nano-immunotherapy
期刊: Cell Reports Medicine
DOI: 10.1016/j.xcrm.2025.102528
IF: 10.6
应用: IF-tissue
反应种属: Mouse
发表时间: 2026 Jan
-
Intratumoral Lactobacillus johnsonii Enhances Sensitivity to PD-1 Blockade by Inducing CD8+ T Cell Expansion in Hepatocellular Carcinoma
期刊: Cancer Research
DOI: 10.1158/0008-5472.CAN-25-0346
IF: 16.6
应用: WB
反应种属: Mouse
发表时间: 2026 Jan
-
Convallatoxin ameliorates fibroblast-like synoviocytes-mediated synovial inflammation and joint destruction in rheumatoid arthritis by targeting IDH1
期刊: Naunyn-Schmiedebergs Archives Of Pharmacology
DOI: 10.1007/s00210-026-05083-5
IF: 3.1
应用: WB
反应种属: Human
发表时间: 2026 Feb
-
Titanium-Guided Neutrophil Dynamics for Inflammation Resolution and Tissue Integration
期刊: Biomaterials
DOI: 10.1016/j.biomaterials.2026.124048
IF: 12.9
应用: WB
反应种属: Mouse
发表时间: 2026 Feb
-
Cascade nanoreactors block subcellular organellar oxidative crosstalk to treat radiation-induced oral mucositis
期刊: Chemical Engineering Journal
DOI: 10.1016/j.cej.2026.174203
IF: 13.2
应用: WB
反应种属: Mouse
发表时间: 2026 Feb
-
Treg-γδ T cell axis determines sexual dimorphism in hepatocarcinogenesis
期刊: Nature Communications
DOI: 10.1038/s41467-026-69603-w
IF: 15.7
应用: WB
反应种属: Human
发表时间: 2026 Feb
-
oxPAPC-Mediated lncRNA CYP1B1-AS1 From Dendritic Cells Accelerates Atherosclerosis
期刊: Journal Of Cellular And Molecular Medicine
DOI: 10.1111/jcmm.71066
IF: 4.2
应用: WB
反应种属:
发表时间: 2026 Feb
-
Necroptosis mediated by FKBP5 in alveolar fibroblasts drives Pseudomonas aeruginosa-induced acute lung injury
期刊: International Immunopharmacology
DOI: 10.1016/j.intimp.2026.116368
IF: 4.7
应用: WB
反应种属: Mouse,Human
发表时间: 2026 Feb
-
Radix Rehmanniae Preparata polysaccharide promoted zebrafish heart regeneration by activating the IFN-γ/NF-κB signaling axis
期刊: Biology Direct
DOI: 10.1186/s13062-026-00731-5
IF: 4.9
应用: WB
反应种属: Zebrafish
发表时间: 2026 Feb
-
Targeting α7nAChR-driven brain endothelial pyroptosis mitigates HIV-1 gp120-induced blood–brain barrier breakdown
期刊: Brain, Behavior, And Immunity
DOI: 10.1016/j.bbi.2026.106478
IF: 7.6
应用: WB
反应种属: Human
发表时间: 2026 Feb
-
Shenkangling alleviates renal fibrosis induced by renal ischemia–reperfusion injury by mitigating mitochondrial damage through modulation of the STING signaling pathway
期刊: Phytomedicine
DOI: 10.1016/j.phymed.2026.158020
IF: 8.3
应用: WB
反应种属: Mouse
发表时间: 2026 Feb
-
Assessment of the Protective Effects of Milk Osteopontin in Necrotizing Enterocolitis Neonatal Rat Model
期刊: Journal Of Nutritional Biochemistry
DOI: 10.1016/j.jnutbio.2025.110108
IF: 4.9
应用: IF
反应种属: Rat
发表时间: 2025 Sept
-
Atractylenolide III Alleviates Inflammation in Cerebral Ischemia/Reperfusion Injury by Modulating the PI3K/Akt/NF-κB Signaling Pathway
期刊: Journal Of Ethnopharmacology
DOI: 10.1016/j.jep.2025.120644
IF: 5.4
应用: WB
反应种属: Rat
发表时间: 2025 Sept
-
Quercetin ameliorates renal injury in hyperuricemic rats via modulating ER stress pathways
期刊: Frontiers In Pharmacology
DOI: 10.3389/fphar.2025.1660599
IF: 4.8
应用: IHC
反应种属: Rat
发表时间: 2025 Sept
-
Unveiling PoPFP: A short-chain pentraxin involving antibacterial immunity in marine teleost
期刊: INTERNATIONAL JOURNAL OF BIOLOGICAL MACROMOLECULES
DOI: 10.1016/j.ijbiomac.2025.147703
IF: 8.5
应用: WB
反应种属: Paralichthys olivaceus
发表时间: 2025 Sept
-
New Cyclic Lipopeptide Compounds for Efficiently Inhibiting Cellular Inflammation and Collagen-Induced Arthritis in Mice
期刊: Journal Of Medicinal Chemistry
DOI: 10.1021/acs.jmedchem.5c02095
IF: 6.8
应用: IF
反应种属: Mouse
发表时间: 2025 Sept
-
Engineered self-assembly of plant proteins into α-ketoglutarate-loaded nanoplatforms for osteoarthritis treatment
期刊: Journal Of Controlled Release
DOI: 10.1016/j.jconrel.2025.114326
IF: 11.5
应用: IF,WB
反应种属: Mouse
发表时间: 2025 Oct
-
Ferroptosis and radiotherapy-related genes in head and neck squamous cell carcinoma: diagnostic and prognostic significance
期刊: Discover Oncology
DOI: 10.1007/s12672-025-03713-7
IF: 2.9
应用: WB
反应种属: Human
发表时间: 2025 Oct
-
Cardioprotective Effect and Mechanism of Panaxadiol Saponin Component in Radiation-Induced Heart Disease in Mice
期刊: Chinese Journal Of Integrative Medicine
DOI: 10.1007/s11655-025-4144-y
IF: 2.5
应用: IHC,IF
反应种属: Mouse
发表时间: 2025 Oct
-
Osteopontin inhibitor alleviates neuroinflammation after subarachnoid hemorrhage in rats via TLR4/NF-κB pathway
期刊: Brain Research Bulletin
DOI: 10.1016/j.brainresbull.2025.111607
IF: 3.7
应用: WB
反应种属: Rat
发表时间: 2025 Oct
-
Atractylenolide III Ameliorates Ulcerative Colitis By Targeting IL-17RA to Suppress Macrophage M1 Polarization
期刊: Journal Of Agricultural And Food Chemistry
DOI: 10.1021/acs.jafc.5c09397
IF: 6.2
应用: WB
反应种属: Mouse
发表时间: 2025 Nov
-
Ganetespib as an inhibitor of heat shock protein 90 alleviates pulmonary fibrosis by inhibiting the Wnt/β-catenin signaling pathway
期刊: International Immunopharmacology
DOI: 10.1016/j.intimp.2025.115837
IF: 4.7
应用: WB
反应种属: Mouse
发表时间: 2025 Nov
-
CD94/NKG2A-Qa-1b axis as a key modulator of vaccine responsiveness in aging populations
期刊: Cell Reports
DOI: 10.1016/j.celrep.2025.116514
IF: 6.9
应用: WB
反应种属: Mouse
发表时间: 2025 Nov
-
Molybdenum nanodots reprogram inflammatory-driven osteolysis via bone immune remodeling
期刊: Biomaterials
DOI: 10.1016/j.biomaterials.2025.123871
IF: 12.9
应用: mIHC
反应种属: Mouse
发表时间: 2025 Nov
-
Intermittent caloric restriction protects against diabetic heart inflammation via GSDMD-dependent sFRP2-ATF6-NF-κB pathway
期刊: Translational Research
DOI: 10.1016/j.trsl.2025.05.006
IF: 6.4
应用: WB
反应种属: Mouse
发表时间: 2025 May
-
Single-Cell RNA Sequencing Analysis Reveals the Role of Macrophage-Mediated CD44–AKT–CCL2 Pathways in Renal Tubule Injury during Calcium Oxalate Crystal Formation
期刊: Research
DOI: 10.34133/research.0690
IF: 8.5
应用: WB
反应种属: Mouse
发表时间: 2025 May
-
Huangqi decoction ameliorated intestinal barrier dysfunction via regulating NF-κB signaling pathway in slow transit constipation model mice
期刊: World Journal of Gastrointestinal Surgery
DOI: 10.4240/wjgs.v17.i5.106000
IF: 1.8
应用: WB,IHC
反应种属: Mouse,Human
发表时间: 2025 May
-
Green tea epigallocatechin gallate attenuate metabolic dysfunction-associated steatotic liver disease by regulation of pyroptosis
期刊: Lipids in Health and Disease
DOI: 10.1186/s12944-025-02596-5
IF: 3.9
应用: WB
反应种属: Zebrafish
发表时间: 2025 May
-
Icariin alleviates cognitive dysfunction by reducing neuroinflammation via the cGAS-STING pathway
期刊: Journal Of Ethnopharmacology
DOI: 10.1016/j.jep.2025.120010
IF: 4.8
应用: WB
反应种属: Mouse
发表时间: 2025 May
-
Therapeutic effects of Saussurea graminea Dunn and its active compounds in Sepsis-associated liver injury: Transcriptomics, metabolomics and experimental validation
期刊: Journal Of Ethnopharmacology
DOI: 10.1016/j.jep.2025.119985
IF: 4.8
应用: WB
反应种属: Mouse
发表时间: 2025 May
-
A new mechanism of high-altitude adaptation reducing myocardium infarction: inhibiting inflammation-induced ubiquitin degradation of BKCa to enhance coronary vasodilation
期刊: Basic Research in Cardiology
DOI: 10.1007/s00395-025-01113-0
IF: 7.5
应用: WB,IF
反应种属: Rat
发表时间: 2025 May
-
IL-36G drives sepsis-induced lung injury via NF-κB-dependent activation of the NLRP3 inflammasome in macrophage pyroptosis
期刊: Experimental Lung Research
DOI: 10.1080/01902148.2026.2646045
IF: 1.8
应用: WB
反应种属: Mouse
发表时间: 2025 Mar
-
GI-Y2, a novel gasdermin D inhibitor, attenuates sepsis-induced myocardial dysfunction by inhibiting gasdermin D-mediated pyroptosis in macrophages
期刊: British Journal Of Pharmacology
DOI: 10.1111/bph.70040
IF: 6.8
应用: WB
反应种属: Mouse
发表时间: 2025 Mar
-
BTK as a novel diagnostic biomarker and therapeutic target in osteosarcoma
期刊: Journal of Orthopaedic Science
DOI: 10.1016/j.jos.2026.02.016
IF: 1.4
应用: WB
反应种属: Human
发表时间: 2025 Mar
-
Tryptanthrin alleviate lung fibrosis via suppression of MAPK/NF-κB and TGF-β1/SMAD signaling pathways in vitro and in vivo
期刊: Toxicology And Applied Pharmacology
DOI: 10.1016/j.taap.2025.117285
IF: 3.3
应用: WB
反应种属: Mouse
发表时间: 2025 Mar
-
GSTM2 as the Molecular Linking of Depression-Driven Colon Cancer Progression and Chemoresistance: Reversal by Sinisan
期刊: Phytomedicine
DOI: 10.1016/j.phymed.2026.158113
IF: 8.3
应用: WB
反应种属: Mouse,Human
发表时间: 2025 Mar
-
Sequential Macrophage Polarization Mediated by a Biphasic Cold Plasma Pen for Oral Ulcer Therapy
期刊: ACS Applied Materials & Interfaces
DOI: 10.1021/acsami.5c25563
IF: 8.2
应用: WB
反应种属: Mouse
发表时间: 2025 Mar
-
Cyanidin-3-O-Glucoside Protects Against Cognitive Impairment in D-Galactose-Induced Aging Mice by Regulating Nrf2 and NF-κB Pathways
期刊: Nutrients
DOI: 10.3390/nu18060992
IF: 5
应用: WB
反应种属: Mouse
发表时间: 2025 Mar
-
Capilliposide from Lysimachia capillipes Hemsl. shows anti-inflammatory and anti-pyretic effects via the MAPK/iNOS/NF-κB pathway
期刊: Journal of Pharmacy and Pharmacology
DOI: 10.1093/jpp/rgag021
IF: 3.2
应用: WB
反应种属: Mouse
发表时间: 2025 Mar
-
The soluble epoxide hydrolase inhibitor TPPU alleviates Aβ-mediated neuroinflammatory responses in Drosophila melanogaster and cellular models of alzheimer’s disease
期刊: Journal of Inflammation-London
DOI: 10.1186/s12950-025-00449-7
IF: 4.1
应用: WB
反应种属: Human
发表时间: 2025 Jun
-
Identification of lipid metabolism-associated biomarkers in lupus nephritis by SVM model and therapeutic potential of Alisol B 23-acetate
期刊: Gene
DOI: 10.1016/j.gene.2025.149628
IF: 2.4
应用: WB
反应种属: Human
发表时间: 2025 Jun
-
FKBP5 Mediates Alveolar Fibroblast Necroptosis During Acute Respiratory Distress Syndrome
期刊: Cell Proliferation
DOI: 10.1111/cpr.70075
IF: 5.6
应用: WB
反应种属: Mouse,Human
发表时间: 2025 Jun
-
Activin A exacerbates neonatal necrotizing enterocolitis via ALK4-mediated apoptosis and barrier disruption
期刊: International Immunopharmacology
DOI: 10.1016/j.intimp.2025.115043
IF: 4.7
应用: WB
反应种属: Rat
发表时间: 2025 Jun
-
Targeted inhibition of macrophage STING signaling alleviates inflammatory injury and ventricular remodeling in acute myocardial infarction
期刊: Acta Pharmaceutica Sinica B
DOI: 10.1016/j.apsb.2025.06.014
IF: 14.6
应用: WB
反应种属: Rat,Mouse
发表时间: 2025 Jun
-
Interstitial N-Strengthened Copper-Based Bioactive Conductive Dressings Combined with Electromagnetic Fields for Enhanced Wound Healing
期刊: Advanced Healthcare Materials
DOI: 10.1002/adhm.202501303
IF: 9.6
应用: WB
反应种属: Human
发表时间: 2025 Jun
-
API5 Phosphorylation Promotes Antiviral Immunity by Inhibiting Degradation of Cytosolic RNA Sensor RLRs
期刊: Advanced Science
DOI: 10.1002/advs.202505479
IF: 14.1
应用: WB
反应种属: Human
发表时间: 2025 Jul
-
Targeting DKC1/NF-κB axis suppresses tumorigenesis and enhances 5-FU sensitivity in gastric cancer
期刊: Cancer Cell International
DOI: 10.1186/s12935-025-03926-4
IF: 6
应用: WB
反应种属: Human
发表时间: 2025 Jul
-
Ursolic and oleanolic acids suppress MNNG induced malignant transformation of human gastric mucosal epithelium by regulating the PI3 K/AKT pathway
期刊: Scientific Reports
DOI: 10.1038/s41598-025-03606-3
IF: 3.9
应用: WB
反应种属: Human
发表时间: 2025 Jul
-
Translational medicine research on the role of key gene network modulation mediated by procyanidin B2 in the precise diagnosis and treatment of multiple sclerosis
期刊: Journal Of Translational Medicine
DOI: 10.1186/s12967-025-06741-7
IF: 7.5
应用: WB
反应种属: Mouse
发表时间: 2025 Jul
-
Degradation of IRAK4 for the treatment of lipopolysaccharide-induced acute lung injury in mice
期刊: Frontiers In Pharmacology
DOI: 10.3389/fphar.2025.1609923
IF: 4.8
应用: WB
反应种属: Mouse
发表时间: 2025 Jul
-
Environmental enrichment attenuates social isolation-exacerbated postoperative cognitive dysfunction in aged mice via inhibition of RAGE-HMGB1 proinflammatory signaling.
期刊: Brain Research Bulletin
DOI: 10.1016/j.brainresbull.2025.111462
IF: 3.7
应用: WB
反应种属: Mouse
发表时间: 2025 Jul
-
Iron supplementation protects against renal ischemia–reperfusion injury by enhancing mitochondrial respiratory complex assembly
期刊: Biochemical Pharmacology
DOI: 10.1016/j.bcp.2025.117197
IF: 5.6
应用: WB
反应种属: Mouse
发表时间: 2025 Jul
-
Hederasaponin C ameliorates chronic obstructive pulmonary disease pathogenesis by targeting TLR4 to inhibit NF-κB/MAPK signaling pathways
期刊: Chinese Medicine
DOI: 10.1186/s13020-025-01155-5
IF: 5.7
应用: WB,IF
反应种属: Mouse,Human
发表时间: 2025 Jul
-
Baicalein antagonises Rhopilema esculentum toxin-induced oxidative stress and apoptosis by modulating ROS-MAPK-NF-κB and inhibiting PLA2 activity
期刊: TOXICON
DOI: 10.1016/j.toxicon.2025.108266
IF: 2.4
应用: WB
反应种属: Mouse
发表时间: 2025 Jan
-
Ischemic Area-Targeting and Self-Monitoring Nanoprobes Ameliorate Myocardial Ischemia/Reperfusion Injury by Scavenging ROS and Counteracting Cardiac Inflammation
期刊: Advanced Science
DOI: 10.1002/advs.202414518
IF: 14.1
应用: WB
反应种属: Mouse
发表时间: 2025 Jan
-
Long-term smoking contributes to aging frailty and inflammatory response
期刊: Biomolecules and Biomedicine
DOI: 10.17305/bb.2024.11722
IF: 2.2
应用: IHC
反应种属: Mouse
发表时间: 2025 Jan
-
Panax Notoginseng Saponins Inhibit Apoptosis and Alleviate Renal Ischemia–Reperfusion Injury Through the ROCK2/NF-κB Pathway
期刊: Molecular Biotechnology
DOI:
IF: 2.4
应用: WB
反应种属: Mouse
发表时间: 2025 Jan
-
Baicalein antagonises Rhopilema esculentum toxin-induced oxidative stress and apoptosis by modulating ROS-MAPK-NF-κB and inhibiting PLA2 activity
期刊: Toxicon
DOI:
IF: 2.6
应用: WB
反应种属: Mouse
发表时间: 2025 Jan
-
Patchouli alcohol from Pogostemon cablin Benth inhibits H1N1 infection by repressing inflammasome and proptosis by targeting ubiquitin specific peptidase USP18
期刊: International Journal Of Biological Macromolecules
DOI: 10.1016/j.ijbiomac.2025.140670
IF: 7.7
应用: WB
反应种属: Human
发表时间: 2025 Feb
-
Anti-Inflammatory Effect of 21α-Methylmelianol In Vitro and In Vivo via NF-κB/STAT Signaling Pathway Modulation
期刊: Food Science & Nutrition
DOI: 10.1002/fsn3.71310
IF: 3.8
应用: WB
反应种属:
发表时间: 2025 Dec
-
Gut microbiota-derived propionate alleviate traumatic painful neuroma through inhibiting the RIG-I-NF-κB–mediated neuroinflammation
期刊: Food Research International
DOI: 10.1016/j.foodres.2025.118087
IF: 8
应用: IF-tissue
反应种属: Mouse
发表时间: 2025 Dec
-
Derazantinib enhances gemcitabine efficacy in PDAC by attenuating the NF-κB and MAPK pathways to suppress MUC5AC expression
期刊: Medical Oncology
DOI: 10.1007/s12032-025-03222-1
IF: 3.5
应用: WB
反应种属: Human
发表时间: 2025 Dec
-
Insight of protease and PLA2 activity co-inhibition on jellyfish toxin-induced inflammation and multiple organ dysfunction
期刊: International Journal Of Biological Macromolecules
DOI: 10.1016/j.ijbiomac.2025.147167
IF: 8.5
应用: WB
反应种属: Mouse
发表时间: 2025 Aug
-
Lianweng formula restores intestinal barrier function in ulcerative colitis through the β-arrestin 1/NF-κB signaling axis
期刊: Phytomedicine
DOI: 10.1016/j.phymed.2025.157153
IF: 8.3
应用: IF
反应种属: Human
发表时间: 2025 Aug
-
ERRγ Promotes Multiple Myeloma Survival by Coordinating NF-κB Signaling and Mitochondrial Apoptosis Regulation
期刊: Oncology Research
DOI: 10.32604/or.2025.063700
IF: 4.1
应用: WB,CoIP
反应种属: Human
发表时间: 2025 Aug
-
Corydalis rhizoma attenuates primary dysmenorrhea in rats by inhibiting the FAK/PI3K-AKT/NF-κB signaling pathway
期刊: Journal Of Ethnopharmacology
DOI: 10.1016/j.jep.2025.120420
IF: 5.4
应用: WB
反应种属: Rat
发表时间: 2025 Aug
-
A novel RELA K119 deacetylation mediated by SIRT7 is a pivotal activator to exacerbate liver inflammation and fibrosis in teleosts
期刊: Marine Life Science & Technology
DOI: 10.1007/s42995-025-00287-9
IF: 5.8
应用: WB,IF
反应种属: Human,Fish
发表时间: 2025 Apr
-
Guaiane sesquiterpenoid—Glucozaluzanin C from Ainsliaea fragrans Champ. targeting binding to TLR4/p65 to regulate NF-κB/MAPK pathway alleviates sepsis-induced acute liver injury
期刊: Fitoterapia
DOI: 10.1016/j.fitote.2025.106579
IF: 2.5
应用: WB,IF
反应种属: Mouse
发表时间: 2025 Apr
-
Biosynthesis of the Natural Antioxidant Mycosporine-Glycine and Its Anti-Photodamage Properties
期刊: Journal Of Agricultural And Food Chemistry
DOI: 10.1021/acs.jafc.5c03351
IF: 5.7
应用: WB
反应种属: Rat
发表时间: 2025 Apr
-
Ad-E6/7-HR vaccine improves the prophylactic and therapeutic efficacy in HPV-associated cancers
期刊:
DOI: 10.1002/ctm2.70305
IF:
应用: WB
反应种属: Mouse
发表时间: 2025 Apr
-
Resveratrol attenuates the CoCl2-induced hypoxia damage by regulation of lysine β-hydroxybutyrylation in PC12 cells
期刊: BMC Neurology
DOI: 10.1186/s12883-025-04171-y
IF: 2.2
应用: WB
反应种属: Rat
发表时间: 2025 Apr
-
Protective effect of hydroxysafflor yellow a on thioacetamide-induced liver injury and osteopenia in zebrafish
期刊: Toxicology And Applied Pharmacology
DOI:
IF: 3.3
应用: WB
反应种属: Zebrafish
发表时间: 2024 Sep
-
Long non-coding RNA SUN2-AS1 acts as a negative regulator of ISGs transcription to promote flavivirus infection
期刊: Virology
DOI:
IF: 2.8
应用: IP
反应种属: Human
发表时间: 2024 Sep
-
Copper induced cytosolic escape of mitochondrial DNA and activation of cGAS-STING-NLRP3 pathway-dependent pyroptosis in C8-D1A cells
期刊: Ecotoxicology And Environmental Safety
DOI:
IF: 6.2
应用: WB
反应种属: Mouse
发表时间: 2024 Sep
-
Evaluation and the mechanism of ShengXian and JinShuiLiuJun decoction in the treatment of silicotic fibrosis: An integrated network pharmacology, life omics, and experimental validation study
期刊: Journal Of Ethnopharmacology
DOI: 10.1016/j.jep.2024.118909
IF: 4.8
应用: WB
反应种属: Human,Rat
发表时间: 2024 Oct
-
Interleukin-18 interacts with NKCC1 to mediate brain injury after intracerebral hemorrhage
期刊: Brain, Behavior, And Immunity
DOI:
IF: 3.7
应用: WB
反应种属: Human
发表时间: 2024 Oct
-
Chidan Tuihuang Granule Modulates Gut Microbiota to Influence NOD1/RIPK2 Pathway in Cholestatic Liver Injury Recovery
期刊: Phytomedicine
DOI:
IF: 6.7
应用: WB
反应种属: Rat
发表时间: 2024 Oct
-
Unleashing AdipoRon's Potential: A Fresh Approach to Tackle Pseudomonas aeruginosa Infections in Bronchiectasis via Sphingosine Metabolism Modulation
期刊: Journal Of Inflammation Research
DOI:
IF: 4.2
应用: IF,WB
反应种属: Mouse
发表时间: 2024 Oct
-
Orexin‐A Attenuates the Inflammatory Response in Sepsis‐Associated Encephalopathy by Modulating Oxidative Stress and Inhibiting the ERK/NF‐κB Signaling Pathway in Microglia and Astrocytes
期刊: CNS Neuroscience & Therapeutics
DOI:
IF: 4.8
应用: WB,IF
反应种属: Mouse
发表时间: 2024 Nov
-
Shikonin protects mitochondria through the NFAT5/AMPK pathway for the treatment of diabetic wounds
期刊: World Journal Of Diabetes
DOI:
IF: 4.2
应用: WB
反应种属: Human
发表时间: 2024 Nov
-
Daptomycin alleviates collagen-induced arthritis via suppressing inflammatory cytokines and NF-κB pathway
期刊: International Immunopharmacology
DOI:
IF: 4.8
应用: IF
反应种属: Mouse
发表时间: 2024 Nov
-
Study on the Biological Changes Related to NF-κB and Therapeutic Effects of Phellodendrine Intervention in Noncompressive Lumbar Disc Herniation
期刊: Research Square
DOI:
IF:
应用: IHC-P
反应种属: Rat
发表时间: 2024 Nov
-
Sodium chloride promotes macrophage pyroptosis and aggravates rheumatoid arthritis by activating SGK1 through GABA receptors Slc6a12
期刊: International Journal Of Biological Sciences
DOI:
IF: 6.5
应用: WB
反应种属: Mouse
发表时间: 2024 May
-
Discovery of LC-MI-3: A Potent and Orally Bioavailable Degrader of Interleukin-1 Receptor-Associated Kinase 4 for the Treatment of Inflammatory Diseases
期刊: Journal Of Medicinal Chemistry
DOI:
IF: 7.3
应用: WB
反应种属: Mouse
发表时间: 2024 May
-
IGFBP7 promotes gastric cancer by facilitating epithelial-mesenchymal transition of gastric cells
期刊: Heliyon
DOI:
IF: 4
应用: WB
反应种属: Human
发表时间: 2024 May
-
Rutin alleviates lupus nephritis by inhibiting T cell oxidative stress through PPARγ
期刊: Chemico-Biological Interactions
DOI:
IF: 5.1
应用: WB
反应种属: Rat
发表时间: 2024 Mar
-
Cediranib enhances the transcription of MHC-I by upregulating IRF-1
期刊: Biochemical Pharmacology
DOI:
IF: 5.3
应用: WB
反应种属: Human,Mouse
发表时间: 2024 Mar
-
TBK1, a prioritized drug repurposing target for amyotrophic lateral sclerosis: evidence from druggable genome Mendelian randomization and pharmacological verification in vitro
期刊: BMC Medicine
DOI:
IF: 9.3
应用: WB
反应种属: Mouse
发表时间: 2024 Mar
-
A novel phthalein component ameliorates neuroinflammation and cognitive dysfunction by suppressing the CXCL12/CXCR4 axis in rats with vascular dementia
期刊: Journal Of Ethnopharmacology
DOI: 10.1016/j.jep.2024.118117
IF: 4.8
应用: WB
反应种属: Rat
发表时间: 2024 Mar
-
Tet methylcytosine dioxygenase 2 (TET2) deficiency elicits EGFR-TKI (tyrosine kinase inhibitors) resistance in non-small cell lung cancer
期刊: Signal Transduction And Targeted Therapy
DOI:
IF: 39.3
应用: WB
反应种属: Human
发表时间: 2024 Mar
-
Dexmedetomidine activates the PKA/CREB pathway and inhibits proinflammatory factor expression through β2 adrenergic receptors
期刊: Immunity Inflammation And Disease
DOI:
IF: 3.2
应用: WB
反应种属: Human
发表时间: 2024 Mar
-
Resolvin D1 delivery to lesional macrophages using antioxidative black phosphorus nanosheets for atherosclerosis treatment
期刊: Nature Nanotechnology
DOI:
IF: 38.1
应用: IF
反应种属: Mouse
发表时间: 2024 Jun
-
Mechanism research on microRNA-669f-5p/deoxycytidylate deaminase axis mediating sevoflurane-induced cognitive dysfunction in aged mice
期刊: Fundamental & Clinical Pharmacology
DOI: 10.1111/fcp.13023
IF: 2.1
应用: WB
反应种属: Mouse
发表时间: 2024 Jul
-
Suppression of STK39 weakens the MASLD/MASH process by protecting the intestinal barrier
期刊: Bioscience Trends
DOI:
IF: 5.7
应用: WB
反应种属: Human
发表时间: 2024 Jul
-
Effects of tanshinone IIA on endothelial cell dysfunction in uremic condition
期刊: Journal Of Biochemical And Molecular Toxicology
DOI: 10.1002/jbt.23785
IF: 3.2
应用: WB
反应种属: Human
发表时间: 2024 Jul
-
HDAC6 inhibitor ACY-1215 enhances STAT1 acetylation to block PD-L1 for colorectal cancer immunotherapy
期刊: Cancer Immunology Immunotherapy
DOI: 10.1007/s00262-023-03624-y
IF: 5.8
应用: WB
反应种属: Mouse
发表时间: 2024 Jan
-
Zinc glycine chelate ameliorates DSS-induced intestinal barrier dysfunction via attenuating TLR4/NF-κB pathway in meat ducks
期刊: Journal Of Animal Science And Biotechnology
DOI:
IF: 7
应用: IF,WB
反应种属: Duck
发表时间: 2024 Jan
-
Initial IL-10 production dominates the therapy of mesenchymal stem cell scaffold in spinal cord injury
期刊: Theranostics
DOI:
IF: 12.4
应用: WB
反应种属: Rat
发表时间: 2024 Jan
-
NKG2D knockdown improves hypoxic-ischemic brain damage by inhibiting neuroinflammation in neonatal mice
期刊: Scientific Reports
DOI:
IF: 4.6
应用: WB
反应种属: Mouse
发表时间: 2024 Feb
-
FGF18 alleviates sepsis-induced acute lung injury by inhibiting the NF-κB pathway
期刊: Respiratory Research
DOI: 10.1186/s12931-024-02733-1
IF: 4.7
应用: WB
反应种属: Human,Mouse
发表时间: 2024 Feb
-
San Huang Xiao Yan recipe promoted wound healing in diabetic ulcer mice by inhibiting Th17 cell differentiation
期刊: Journal Of Ethnopharmacology
DOI:
IF: 4.8
应用: WB
反应种属: Mouse
发表时间: 2024 Dec
-
Protective Effects of Recombined Mussel Adhesive Protein against AD Skin Inflammation in Mice
期刊: Cosmetics
DOI:
IF: 3.4
应用: WB
反应种属: Human
发表时间: 2024 Aug
-
Molecular Characteristics and Pathogenic Mechanisms of KPC-3 Producing Hypervirulent Carbapenem-Resistant Klebsiella Pneumoniae (ST23-K1)
期刊: Frontiers In Cellular And Infection Microbiology
DOI: 10.3389/fcimb.2024.1407219
IF: 4.6
应用: WB
反应种属: Mouse
发表时间: 2024 Aug
-
Deguelin inhibits the glioblastoma progression through suppressing CCL2/NFκB signaling pathway
期刊: Neuropharmacology
DOI:
IF: 4.6
应用: WB,IF,IHC-P
反应种属: Human
发表时间: 2024 Aug
-
Comparative Analysis of Tentacle Extract and Nematocyst Venom: Toxicity, Mechanism, and Potential Intervention in the Giant Jellyfish Nemopilema nomurai
期刊: Marine Drugs
DOI:
IF: 4.9
应用: WB
反应种属: Mouse
发表时间: 2024 Aug
-
Buddleoside-rich Chrysanthemum indicum L. extract modulates macrophage-mediated inflammation to prevent metabolic syndrome induced by unhealthy diet
期刊: BMC Complementary Medicine and Therapies
DOI:
IF: 3.3
应用: IF
反应种属: Mouse
发表时间: 2024 Aug
-
Reprogramming Macrophages toward Pro-inflammatory Polarization by Peptide Hydrogel
期刊: Biomacromolecules
DOI:
IF: 5.5
应用: IF
反应种属: Mouse
发表时间: 2024 Aug
-
Discovery of a doublecortin-like kinase 1 inhibitor to prevent inflammatory responses in acute lung injury
期刊:
DOI:
IF: 4.5
应用: WB,IF
反应种属: Mouse
发表时间: 2024 Apr
-
NKRF in Cardiac Fibroblasts Protects against Cardiac Remodeling Post‐Myocardial Infarction via Human Antigen R
期刊: Advanced Science
DOI:
IF: 15.1
应用: WB
反应种属: Mouse
发表时间: 2023 Sept
-
The raw and vinegar-processed Curcuma phaeocaulis Val. ameliorate TAA-induced zebrafish liver injury by inhibiting TLR4/MyD88/NF-κB signaling pathway
期刊: Journal Of Ethnopharmacology
DOI: 10.1016/j.jep.2023.117246
IF: 5.4
应用: WB
反应种属: Zebrafish
发表时间: 2023 Sept
-
Validation of a physiological type 2 diabetes model in human periodontal ligament stem cells
期刊: Oral Diseases
DOI:
IF: 3.8
应用: WB
反应种属: Human
发表时间: 2023 Oct
-
Irisin attenuates fine particulate matter induced acute lung injury by regulating Nod2/NF-κB signaling pathway
期刊: Immunobiology
DOI:
IF: 2.8
应用: WB
反应种属: Mouse
发表时间: 2023 May
-
Methylprednisolone Promotes Mycobacterium smegmatis Survival in Macrophages through NF-κB/DUSP1 Pathway
期刊: Microorganisms
DOI:
IF: 4.926
应用: WB
反应种属: Mouse
发表时间: 2023 Mar
-
The protective effect of Allium chinense on anti-cerebral anoxia through regulating NLRP3/NF-κB
期刊: Industrial Crops And Products
DOI: 10.1016/j.indcrop.2023.116499
IF: 5.9
应用: WB
反应种属: Mouse
发表时间: 2023 Mar
-
Sirt3 improves monosodium urate crystal-induced inflammation by suppressing Acod1 expression
期刊: Arthritis Research & Therapy
DOI: 10.1186/s13075-023-03107-6
IF: 4.9
应用: WB
反应种属: Mouse
发表时间: 2023 Jul
-
Artesunate alleviates 5-fluorouracil-induced intestinal damage by suppressing cellular senescence and enhances its antitumor activity
期刊: Discover Oncology
DOI:
IF: 2.2
应用: WB
反应种属: Mouse
发表时间: 2023 Jul
-
Experimental study on the effect of luteolin on the proliferation, apoptosis and expression of inflammation-related mediators in lipopolysaccharide-induced keratinocytes
期刊: International Journal Of Immunopathology And Pharmacology
DOI:
IF: 3.298
应用: WB
反应种属: Human
发表时间: 2023 Jan
-
Sauchinone alleviates dextran sulfate sodium-induced ulcerative colitis via NAD(P)H dehydrogenase [quinone] 1/NF-kB pathway and gut microbiota
期刊: Frontiers In Microbiology
DOI:
IF: 6.064
应用: WB
反应种属: Mouse
发表时间: 2023 Jan
-
NCOA2-induced secretion of leptin leads to fetal growth restriction via the NF-κB signaling pathway
期刊: Annals Of Translational Medicine
DOI:
IF: 3.616
应用: WB
反应种属: Human
发表时间: 2023 Feb
-
Hepatoprotective efficacy and interventional mechanism of panaxanediol saponins component in high-fat diet-induced NAFLD mice
期刊: Food & Function
DOI:
IF: 6.1
应用: WB
反应种属: Mouse
发表时间: 2023 Dec
-
Isoquercitrin attenuates the osteoclast-mediated bone loss in rheumatoid arthritis via the Nrf2/ROS/NF-κB pathway
期刊: Biochimica Et Biophysica Acta-Molecular Basis Of Disease
DOI:
IF: 6.2
应用: WB,IF
反应种属: Mouse
发表时间: 2023 Dec
-
Hydralazine inhibits neuroinflammation and oxidative stress in APP/PS1 mice via TLR4/NF-κB and Nrf2 pathways
期刊: Neuropharmacology
DOI:
IF: 4.7
应用: WB
反应种属: Mouse
发表时间: 2023 Dec
-
Water extract from Herpetospermum pedunculosum attenuates oxidative stress and ferroptosis induced by acetaminophen via regulating Nrf2 and NF-κB pathways
期刊: Journal Of Ethnopharmacology
DOI:
IF:
应用: IF
反应种属: Mouse
发表时间: 2023 Apr
-
Ghrelin inhibits early brain injury due to subarachnoid hemorrhage via the Tim-3-mediated HMGB1/NF-κB pathway
期刊: Journal Of Chemical Neuroanatomy
DOI:
IF: 2.8
应用: WB
反应种属: Rat
发表时间: 2022 Oct
-
The flavonoids extract from Okra flowers protects against DSS-induced colitis via regulating NF-κB signaling pathway and gut microbiota
期刊: Journal Of Functional Foods
DOI: 10.1016/j.jff.2022.105335
IF: 5.223
应用: WB
反应种属: Mouse
发表时间: 2022 Nov
-
N6-methyladenosine-modified TRAF1 promotes sunitinib resistance by regulating apoptosis and angiogenesis in a METTL14-dependent manner in renal cell carcinoma
期刊: Molecular Cancer
DOI:
IF: 41.444
应用: WB
反应种属: Human
发表时间: 2022 May
-
BRAFV600E Mutation-Responsive miRNA-222-3p Promotes Metastasis of Papillary Thyroid Cancer Cells via Snail-Induced EMT
期刊: Frontiers In Endocrinology
DOI:
IF: 5.555
应用: WB
反应种属: Human
发表时间: 2022 May
-
TRAF6 autophagic degradation by avibirnavirus VP3 inhibits antiviral innate immunity via blocking NFKB/NF-κB activation
期刊: Autophagy
DOI:
IF: 16.016
应用: WB
反应种属: Chicken
发表时间: 2022 Mar
-
Khasianine ameliorates psoriasis-like skin inflammation and represses TNF-α/NF-κB axis mediated transactivation of IL-17A and IL-33 in keratinocytes
期刊: Journal Of Ethnopharmacology
DOI:
IF: 5.4
应用: WB,IHC-P
反应种属: Mouse
发表时间: 2022 Jun
-
HSP60 regulates the cigarette smoke-induced activation of TLR4-NF-κB-MyD88 signalling pathway and NLRP3 inflammasome
期刊: International Immunopharmacology
DOI:
IF: 5.6
应用: WB
反应种属: Mouse
发表时间: 2022 Feb
-
TNF antagonist sensitizes synovial fibroblasts to ferroptotic cell death in collagen-induced arthritis mouse models
期刊: Nature Communications
DOI:
IF: 14.919
应用: WB
反应种属: Mouse
发表时间: 2022 Feb
-
Ginsenoside Rk1 Prevents UVB Irradiation-Mediated Oxidative Stress, Inflammatory Response, and Collagen Degradation via the PI3K/AKT/NF-κB Pathway In Vitro and In Vivo
期刊: Journal Of Agricultural And Food Chemistry
DOI:
IF: 6.1
应用: WB
反应种属: Human
发表时间: 2022 Dec
-
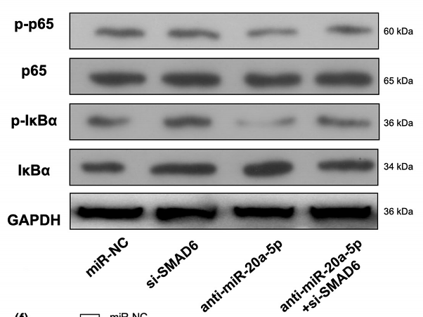
miR‐20a‐5p regulated SMAD6 to inhibit chondrogenesis of hDPSCs
期刊: Oral Diseases
DOI:
IF: 3.8
应用: WB
反应种属: Human
发表时间: 2022 Aug
-
Autophagy was activated against the damages of placentas caused by nano-copper oral exposure. Ecotoxicology and environmental safety, 220, 112364. Advance online publication.
期刊: Ecotoxicology And Environmental Safety
DOI:
IF: 4.872
应用: WB
反应种属: Rat
发表时间: 2021 Sep
-
Optineurin modulates the maturation of dendritic cells to regulate autoimmunity through JAK2-STAT3 signaling
期刊: Nature Communications
DOI:
IF: 14.914
应用: WB
反应种属: Mouse
发表时间: 2021 Oct
-
Ginsenoside Rb1 Alleviates Alcohol-Induced Liver Injury by Inhibiting Steatosis, Oxidative Stress, and Inflammation. Frontiers in pharmacology, 12, 616409.
期刊: Frontiers In Pharmacology
DOI:
IF: 5.81
应用: IHC-P,IF
反应种属: Zebrafish
发表时间: 2021 Feb
-
Phosphothreonine Lyase Promotes p65 Degradation in a Mitogen-Activated Protein Kinase/Mitogen- and StressActivated Protein Kinase 1-Dependent Manner
期刊: Infection And Immunity
DOI:
IF: 3.256
应用: WB
反应种属: Human,Mouse
发表时间: 2019 Dec
-
Curcumin attenuates MSU crystal-induced inflammation by inhibiting the degradation of IκBα and blocking mitochondrial damage.
期刊: Arthritis Research & Therapy
DOI:
IF: 4.15
应用: WB
反应种属: Human
发表时间: 2019 Aug
-
Fusobacterium nucleatum stimulates monocyte adhesion to and transmigration through endothelial cells
期刊: Archives Of Oral Biology
DOI:
IF: 1.663
应用: WB
反应种属: Human
发表时间: 2019 Apr
-
Astaxanthin protects lipopolysaccharide-induced inflammatory response in Channa argus through inhibiting NF-κB and MAPKs signaling pathways
期刊: Fish & Shellfish Immunology
DOI:
IF: 3.185
应用: WB
反应种属: Channa argus
发表时间: 2018 Mar
同靶点 & 同通路的产品
NF-kB p65 Recombinant Rabbit Monoclonal Antibody [PSH0-27] - BSA and Azide free
Application: WB,IHC-P,IF-Cell,FC
Reactivity: Human,Mouse,Rat,Monkey
Conjugate: unconjugated
NF-kB p65 Recombinant Rabbit Monoclonal Antibody [PSH0-27]
Application: WB,IHC-P,IF-Cell,FC
Reactivity: Human,Mouse,Rat,Monkey
Conjugate: unconjugated
Phospho-NF-kB p65 (S529) Recombinant Rabbit Monoclonal Antibody [SP07-00]
Application: WB,IHC-P,FC,IP
Reactivity: Human
Conjugate: unconjugated
NF-kB p65 Rabbit Polyclonal Antibody
Application: WB,IHC-P,FC
Reactivity: Human,Mouse,Rat,Zebrafish
Conjugate: unconjugated
NF-kB p65 Recombinant Rabbit Monoclonal Antibody [SZ10-04] - BSA and Azide free
Application: WB,IF-Cell,IF-Tissue,IHC-P,IP,FC
Reactivity: Human,Mouse,Rat,Zebrafish
Conjugate: unconjugated
NF-kB p65 Rabbit Polyclonal Antibody
Application: WB,IHC-P,IF-Cell,FC,IP
Reactivity: Human,Mouse,Rat
Conjugate: unconjugated
Phospho-NF-kB p65 (S536) Recombinant Rabbit Monoclonal Antibody [PSH10-58] - BSA and Azide free
Application: WB,IF-Cell
Reactivity: Human,Mouse,Rat
Conjugate: unconjugated
Phospho-NF-kB p65 (S536) Recombinant Rabbit Monoclonal Antibody [PSH10-58]
Application: WB,IF-Cell
Reactivity: Human,Mouse,Rat
Conjugate: unconjugated


浙公网安备 33019202000643号