概述
产品名称
Phospho-YAP1 (S127) Recombinant Rabbit Monoclonal Antibody [SN0718]
抗体类型
Recombinant Rabbit monoclonal Antibody
免疫原
Synthetic phospho-peptide corresponding to residues surrounding Ser127 of human YAP1.
种属反应性
Human, Mouse, Rat
验证应用
WB, IHC-P, IF-Tissue
分子量
Predicted band size: 54 kDa
阳性对照
HeLa treated with 100nM Calyculin A for 30 minutes whole cell lysate, NIH/3T3 treated with 100nM Calyculin A for 30 minutes whole cell lysate, C6 treated with 100nM Calyculin A for 30 minutes whole cell lysate, SiHa cell lysates, human kidney tissue, mouse kidney tissue, rat kidney tissue.
偶联
unconjugated
克隆号
SN0718
RRID
产品特性
形态
Liquid
存放说明
Shipped at 4℃. Store at +4℃ short term (1-2 weeks). It is recommended to aliquot into single-use upon delivery. Store at -20℃ long term.
存储缓冲液
1*TBS (pH7.4), 0.05% BSA, 40% Glycerol. Preservative: 0.05% Sodium Azide.
亚型
IgG
纯化方式
Protein A affinity purified.
应用稀释度
-
WB
-
1:5,000
-
IHC-P
-
1:2,000-1:5,000
-
IF-Tissue
-
1:50-1:400
发表文章中的应用
| WB | 查看 11 篇文献如下 |
| IHC-P | 查看 2 篇文献如下 |
发表文章中的种属
| Mouse | 查看 7 篇文献如下 |
| Human | 查看 5 篇文献如下 |
| Rat | 查看 4 篇文献如下 |
靶点
功能
The Yes-associated protein, otherwise known as YAP, is a 14-3-3-binding molecule that was originally recognized by virtue of its ability to bind to the SH3 domain of Yes. The binding of YAP to 14-3-3 requires the phosphorylation of a homologous serine residue (Ser 112) in the YAP 14-3-3-binding motif. The highly conserved and ubiquitously expressed 14-3-3 proteins regulate differentiation, cell cycle progression and apoptosis by binding intracellular phosphoproteins involved in signal transduction. YAP may link events at the plasma membrane and cytoskeleton to inhibition of transcription in the nucleus in a manner regulated by 14-3-3 proteins. YAP shares homology with the WW domain of TAZ, transcriptional co-activator with PDZ-binding motif, which functions as a transcriptional co-activator by binding to the PPXY motif present in transcription factors. YAP is expressed at high levels in the lung, placenta, prostate, ovary and testis.
背景文献
1. Ye L et al. Decreased Yes-Associated Protein-1 (YAP1) Expression in Pediatric Hearts with Ventricular Septal Defects. PLoS One 10:e0139712 (2015).
2. Whiteman EL et al. Crumbs3 is essential for proper epithelial development and viability. Mol Cell Biol 34:43-56 (2014).
序列相似性
Belongs to the YAP1 family.
组织特异性
Increased expression seen in some liver and prostate cancers. Isoforms lacking the transactivation domain found in striatal neurons of patients with Huntington disease (at protein level).
翻译后修饰
Phosphorylated by LATS1 and LATS2; leading to cytoplasmic translocation and inactivation. Phosphorylated by ABL1; leading to YAP1 stabilization, enhanced interaction with TP73 and recruitment onto proapoptotic genes; in response to DNA damage. Phosphorylation at Ser-400 and Ser-403 by CK1 is triggered by previous phosphorylation at Ser-397 by LATS proteins and leads to YAP1 ubiquitination by SCF(beta-TRCP) E3 ubiquitin ligase and subsequent degradation. Phosphorylated at Thr-119, Ser-138, Thr-154, Ser-367 and Thr-412 by MAPK8/JNK1 and MAPK9/JNK2, which is required for the regulation of apoptosis by YAP1.; Ubiquitinated by SCF(beta-TRCP) E3 ubiquitin ligase.
亚细胞定位
Cytoplasm, Nucleus.
别名
65 kDa Yes associated protein antibody
65 kDa Yes-associated protein antibody
COB1 antibody
YAp 1 antibody
YAP 65 antibody
YAP antibody
YAP1 antibody
YAP1_HUMAN antibody
YAP2 antibody
YAP65 antibody
展开65 kDa Yes associated protein antibody
65 kDa Yes-associated protein antibody
COB1 antibody
YAp 1 antibody
YAP 65 antibody
YAP antibody
YAP1 antibody
YAP1_HUMAN antibody
YAP2 antibody
YAP65 antibody
yes -associated protein delta antibody
Yes associated protein 1 65kDa antibody
Yes associated protein 1 antibody
Yes associated protein 2 antibody
yes associated protein beta antibody
YKI antibody
Yorkie homolog antibody
折叠图片
-
☑ Cell treatment (CT)
Western blot analysis of Phospho-YAP1 (S127) on different lysates with Rabbit anti-Phospho-YAP1 (S127) antibody (ET1611-69) at 1/5,000 dilution and competitor's antibody at 1/1,000 dilution.
Lane 1: HeLa cell lysate
Lane 2: HeLa treated with 100nM Calyculin A for 30 minutes cell lysate
Lane 3: C6 cell lysate
Lane 4: C6 treated with 100nM Calyculin A for 30 minutes cell lysate
Lane 5: NIH/3T3 cell lysate
Lane 6: NIH/3T3 starved for 24 hours then treated with 100nM Calyculin A for 30 minutes cell lysate
Lysates/proteins at 20 µg/Lane.
Predicted band size: 54 kDa
Observed band size: 70 kDa
Exposure time: 50 seconds; ECL: K1802;
4-20% SDS-PAGE gel.
Proteins were transferred to a PVDF membrane and blocked with 5% NFDM/TBST for 1 hour at room temperature. The primary antibody (ET1611-69) at 1/5,000 dilution and competitor's antibody at 1/1,000 dilution were used in 5% BSA at 4℃ overnight. Goat Anti-Rabbit IgG - HRP Secondary Antibody (HA1001) at 1/50,000 dilution was used for 1 hour at room temperature. -
Immunohistochemical analysis of paraffin-embedded human kidney tissue with Rabbit anti-Phospho-YAP1 (S127) antibody (ET1611-69) at 1/5,000 dilution.
The section was pre-treated using heat mediated antigen retrieval with Tris-EDTA buffer (pH 9.0) for 20 minutes. The tissues were blocked in 1% BSA for 20 minutes at room temperature, washed with ddH2O and PBS, and then probed with the primary antibody (ET1611-69) at 1/5,000 dilution for 1 hour at room temperature. The detection was performed using an HRP conjugated compact polymer system. DAB was used as the chromogen. Tissues were counterstained with hematoxylin and mounted with DPX. -
☑ Cell treatment (CT)
Western blot analysis of Phospho-YAP1 (S127) on different lysates with Rabbit anti-Phospho-YAP1 (S127) antibody (ET1611-69) at 1/5,000 dilution.
Lane 1: HeLa whole cell lysate
Lane 2: HeLa treated with 100nM Calyculin A for 30 minutes whole cell lysate
Lane 3: HeLa treated with 100nM Calyculin A for 30 minutes then treated with λpp for 1 hour whole cell lysate
Lane 4: NIH/3T3 whole cell lysate
Lane 5: NIH/3T3 treated with 100nM Calyculin A for 30 minutes whole cell lysate
Lane 6: NIH/3T3 treated with 100nM Calyculin A for 30 minutes then treated with λpp for 1 hour whole cell lysate
Lane 7: C6 whole cell lysate
Lane 8: C6 treated with 100nM Calyculin A for 30 minutes whole cell lysate
Lane 9: C6 treated with 100nM Calyculin A for 30 minutes then treated with λpp for 1 hour whole cell lysate
Lysates/proteins at 10 µg/Lane.
Predicted band size: 54 kDa
Observed band size: 70 kDa
Exposure time: 1 minute 6 seconds;
4-20% SDS-PAGE gel.
Proteins were transferred to a PVDF membrane and blocked with 5% NFDM/TBST for 1 hour at room temperature. The primary antibody (ET1611-69) at 1/5,000 dilution was used in 5% NFDM/TBST at room temperature for 2 hours. Goat Anti-Rabbit IgG - HRP Secondary Antibody (HA1001) at 1:100,000 dilution was used for 1 hour at room temperature. -
Immunohistochemical analysis of paraffin-embedded mouse kidney tissue with Rabbit anti-Phospho-YAP1 (S127) antibody (ET1611-69) at 1/5,000 dilution.
The section was pre-treated using heat mediated antigen retrieval with Tris-EDTA buffer (pH 9.0) for 20 minutes. The tissues were blocked in 1% BSA for 20 minutes at room temperature, washed with ddH2O and PBS, and then probed with the primary antibody (ET1611-69) at 1/5,000 dilution for 1 hour at room temperature. The detection was performed using an HRP conjugated compact polymer system. DAB was used as the chromogen. Tissues were counterstained with hematoxylin and mounted with DPX. -
☑ Cell treatment (CT)
Western blot analysis of Phospho-YAP1 (S127) on SiHa cell lysates.
Lane 1: SiHa cells, whole cell lysate, 10ug/lane
Lane 2 : SiHa cells treated with 2.8ug/ul lambda-PP for 30 minutes, whole cell lysates, 10ug/lane
All lanes :
Anti-Phospho-YAP1 (S127) antibody (ET1611-69) at 1/500 dilution. Anti-YAP1 antibody (ET1608-30) at 1/500 dilution. Anti-GAPDH antibody (ET1601-4) at 1/10,000 dilution. Goat Anti-Rabbit IgG H&L (HRP) (HA1001) at 1/200,000 dilution.
Predicted band size: 54 kDa
Observed band size: 70 kDa
Blocking and diluting buffer: 5% BSA.
Exposure time: 2 minutes 34 seconds -
Immunohistochemical analysis of paraffin-embedded rat kidney tissue with Rabbit anti-Phospho-YAP1 (S127) antibody (ET1611-69) at 1/2,000 dilution.
The section was pre-treated using heat mediated antigen retrieval with Tris-EDTA buffer (pH 9.0) for 20 minutes. The tissues were blocked in 1% BSA for 20 minutes at room temperature, washed with ddH2O and PBS, and then probed with the primary antibody (ET1611-69) at 1/1,000 dilution for 1 hour at room temperature. The detection was performed using an HRP conjugated compact polymer system. DAB was used as the chromogen. Tissues were counterstained with hematoxylin and mounted with DPX.
请注意: All products are "FOR RESEARCH USE ONLY AND ARE NOT INTENDED FOR DIAGNOSTIC OR THERAPEUTIC USE"
引文
-
The potential of TAOK1 as a new therapeutic target for the treatment of cancer cachexia-associated muscle atrophy
Author: Ruiqin Zhang, Nan Li, Ke Yu, Qiongsen Wang, Meng Fan, Xiongwen Zhang, Xuan Liu
PMID: 40339965
期刊: Pharmacological Research
应用: WB
反应种属: Mouse
发表时间: 2025 May
-
Citation
-
TET2 orchestrates YAP signaling to potentiate targetable vulnerability in hepatocellular carcinoma
Author: He Jing, Lin Mingen, Teng Fei, Sun Xue, Tian Ziyin, Li Jiaxi, Ma Yan, Dai Yue, Gao Yi, Li Hongchen, Tian Tongguan, Xu Kai, Li Xinxing, Lv Lei, Xu Yanping
PMID: 40473594
期刊: Cell Death & Disease
应用: WB
反应种属: Mouse,Human
发表时间: 2025 Jun
-
Citation
-
Vitamin D ameliorates prediabetic cardiac injure via modulation of the ErbB4/ferroptosis signaling axis
Author: Yufan Miao, Yujing Zhang, Luoya Zhang, Hao Chen, Lulu Tang, Wenjie Li, Chenxi Gu, Lili Lang, Xing Li, Hanlu Song
PMID: 40746531
期刊: Frontiers In Immunology
应用: WB
反应种属: Mouse,Rat
发表时间: 2025 Jul
-
Citation
-
Dimethyl fumarate promotes the degradation of HNF1B and suppresses the progression of clear cell renal cell carcinoma
Author: Dai Yue, Li Hongchen, Fan Shiyin, Wang Kai, Cui Ziyi, Zhao Xinyu, Sun Xue, Lin Mingen, Li Jiaxi, Gao Yi, Tian Ziyin, Yang Hui, Zha Bingbing, Lv Lei, Xu Yanping
PMID: 39915461
期刊: Cell Death & Disease
应用: WB
反应种属: Human
发表时间: 2025 Feb
-
Citation
-
Rinsenoside Rg1 and its involvement in Hippo–YAP signaling pathway alleviating symptoms of depressive-like behavior
Author: Gao Linyin, Wang Jiarong, Liu Xiuchang, Wu Lei, Ding Ran, Han Xuemei, Wang Xindi, Ma Hao, Pan Jie, Zhang Xiujun, Wang Haitao, Shang Xueliang
PMID: 40281108
期刊: Scientific Reports
应用: WB
反应种属: Mouse,Rat
发表时间: 2025 Apr
-
Citation
-
Macrophage-derived amphiregulin promoted the osteogenic differentiation of chondrocytes through EGFR/Yap axis and TGF-β activation
Author: Xinyi Wang,et al
PMID: 39383984
期刊: Bone
应用: WB
反应种属: Mouse
发表时间: 2024 Oct
-
Citation
-
Cyclic tensile stress promotes osteogenic differentiation via upregulation of Piezo1 in human dental follicle stem cells
Author: Xie Binqing,et al
PMID: 39190266
期刊: Human Cell
应用: WB
反应种属: Human
发表时间: 2024 Aug
-
Citation
-
ANNEXIN A2 FACILITATES NEOVASCULARIZATION TO PROTECT AGAINST MYOCARDIAL INFARCTION INJURY VIA INTERACTING WITH MACROPHAGE YAP AND ENDOTHELIAL INTEGRIN Β3
Author:
PMID: 37832154
期刊: Shock
应用: WB
反应种属: Mouse
发表时间: 2023 Oct
-
Citation
-
GALNT12 promotes fibrosarcoma growth by accelerating YAP1 nuclear localization
Author: Site Yu, Wenjie Feng, Jizhang Zeng, Situo Zhou, Yinghua Peng, Pihong Zhang
PMID: 38020290
期刊: Oncology Letters
应用: WB
反应种属: Human
发表时间: 2023 Nov
-
Citation
-
Abnormal mechanical stress induced chondrocyte senescence by YAP loss-mediated METTL3 upregulation
Author: Fan Yang, Peiqi Wang, Xiaomeng Dong, Wenyu Dai, Wanxi Chen, Gang Yuan, Ding Bai, Hui Xu
PMID: 37983852
期刊: Oral Diseases
应用: IHC-P
反应种属: Rat
发表时间: 2023 Nov
-
Citation
-
Intermittent Hydrostatic Pressure Promotes Cartilage Repair in an Inflammatory Environment through Hippo-YAP Signaling In Vitro and In Vivo
Author: Yao, W., Ma, A., Zhang, Z., & Zhu, L.
PMID: 35968240
期刊: Biomed Research International
应用: WB,IHC-P
反应种属: Rat
发表时间: 2022 Aug
-
Citation
-
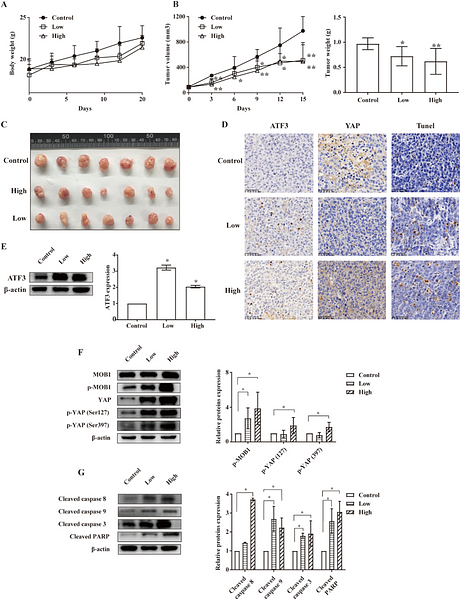
Aqueous extract of Taxus chinensis var. mairei regulates the Hippo-YAP pathway and promotes apoptosis of non-small cell lung cancer via ATF3 in vivo and in vitro. Biomedicine & pharmacotherapy = Biomedecine & pharmacotherapie, 138, 111506.
Author: Zhang, G., Dai, S., Chen, Y., Wang, H., Chen, T., Shu, Q., Chen, S., Shou, L., & Cai, X.
PMID: 33740524
期刊: Biomedicine & Pharmacotherapy
应用: WB
反应种属: Mouse,Human
发表时间: 2021 Jun
-
Citation

