Catalog# ET1610-31
Phospho-Tau (T231) Recombinant Rabbit Monoclonal Antibody [SC58-08]
-
WB
-
IHC-P
-
IP
-
IF-Tissue
-
IHC-Fr
-
Human
-
Mouse
-
Rat
-
Cynomolgus monkey
-
Pig
概述
产品名称
Phospho-Tau (T231) Recombinant Rabbit Monoclonal Antibody [SC58-08]
抗体类型
Recombinant Rabbit monoclonal Antibody
免疫原
Synthetic phospho-peptide corresponding to residues surrounding Thr231 of human Tau-F (P10636-8).
种属反应性
Human, Mouse, Rat (Predicted: Cynomolgus monkey, Pig)
验证应用
WB, IHC-P, IP, IF-Tissue, IHC-Fr
分子量
Predicted band size: 46 kDa
阳性对照
Human brain tissue lysate, mouse brain tissue lysate, rat brain tissue lysate, mouse brain tissue, rat brain tissue, human brain tissue, mouse hippocampus tissue.
偶联
unconjugated
克隆号
SC58-08
RRID
产品特性
形态
Liquid
存放说明
Shipped at 4℃. Store at +4℃ short term (1-2 weeks). It is recommended to aliquot into single-use upon delivery. Store at -20℃ long term.
存储缓冲液
1*TBS (pH7.4), 0.05% BSA, 40% Glycerol. Preservative: 0.05% Sodium Azide.
亚型
IgG
纯化方式
Protein A affinity purified.
应用稀释度
-
WB
-
1:2,000
-
IHC-P
-
1:1,000
-
IF-Tissue
-
1:200
-
IHC-Fr
-
1:200-1:500
发表文章中的应用
| WB | 查看 3 篇文献如下 |
| IHC-P | 查看 1 篇文献如下 |
发表文章中的种属
| Mouse | 查看 2 篇文献如下 |
| Human | 查看 1 篇文献如下 |
| Pig | 查看 1 篇文献如下 |
靶点
功能
Tau, also known as MAPT (microtubule-associated protein tau), MAPTL, MTBT1 or TAU, is a 758 amino acid protein that localizes to the cytoplasm, as well as to the cytoskeleton and the cell membrane, and contains four Tau/MAP repeats. Expressed in neuronal tissue and existing as multiple alternatively spliced isoforms, Tau functions to promote microtubule assembly and stability and is thought to be involved in the maintenance of neuronal polarity. Tau may also link microtubules with neural plasma membrane components and, addition to its role in microtubule stability, is also necessary for cytoskeletal plasticity. Tau is highly subject to a variety of post-translational modifications, including phosphorylation on serine and threonine residues, polyubiquitination (and subsequent proteasomal degradation) and glycation of specific Tau isoforms. Defects in the gene encoding Tau are associated with Alzheimers disease, pallido-ponto-nigral degeneration (PPND), corticobasal degeneration (CBD) and progressive supranuclear palsy (PSP).
背景文献
1. Wang, HY. et al. 2012. Reducing amyloid-related Alzheimer\'s disease pathogenesis by a small molecule targeting filamin A. J. Neurosci. 32: 9773-9784.
2. Kamnaksh, A. et al. 2012. Neurobehavioral, cellular, and molecular consequences of single and multiple mild blast exposure. Electrophoresis. 33: 3680-3692.
组织特异性
Expressed in neurons. Isoform PNS-tau is expressed in the peripheral nervous system while the others are expressed in the central nervous system.
翻译后修饰
Phosphorylation at serine and threonine residues in S-P or T-P motifs by proline-directed protein kinases (PDPK1, CDK1, CDK5, GSK3, MAPK) (only 2-3 sites per protein in interphase, seven-fold increase in mitosis, and in the form associated with paired helical filaments (PHF-tau)), and at serine residues in K-X-G-S motifs by MAP/microtubule affinity-regulating kinase (MARK1, MARK2, MARK3 or MARK4), causing detachment from microtubules, and their disassembly. Phosphorylation decreases with age. Phosphorylation within tau/MAP's repeat domain or in flanking regions seems to reduce tau/MAP's interaction with, respectively, microtubules or plasma membrane components. Phosphorylation on Ser-610, Ser-622, Ser-641 and Ser-673 in several isoforms during mitosis. Phosphorylation at Ser-548 by GSK3B reduces ability to bind and stabilize microtubules. Phosphorylation at Ser-579 by BRSK1 and BRSK2 in neurons affects ability to bind microtubules and plays a role in neuron polarization. Phosphorylated at Ser-554, Ser-579, Ser-602, Ser-606 and Ser-669 by PHK. Phosphorylation at Ser-214 by SGK1 mediates microtubule depolymerization and neurite formation in hippocampal neurons. There is a reciprocal down-regulation of phosphorylation and O-GlcNAcylation. Phosphorylation on Ser-717 completely abolishes the O-GlcNAcylation on this site, while phosphorylation on Ser-713 and Ser-721 reduces glycosylation by a factor of 2 and 4 respectively. Phosphorylation on Ser-721 is reduced by about 41.5% by GlcNAcylation on Ser-717. Dephosphorylated at several serine and threonine residues by the serine/threonine phosphatase PPP5C.; Polyubiquitinated. Requires functional TRAF6 and may provoke SQSTM1-dependent degradation by the proteasome (By similarity). PHF-tau can be modified by three different forms of polyubiquitination. 'Lys-48'-linked polyubiquitination is the major form, 'Lys-6'-linked and 'Lys-11'-linked polyubiquitination also occur.; O-glycosylated. O-GlcNAcylation content is around 8.2%. There is reciprocal down-regulation of phosphorylation and O-GlcNAcylation. Phosphorylation on Ser-717 completely abolishes the O-GlcNAcylation on this site, while phosphorylation on Ser-713 and Ser-721 reduces O-GlcNAcylation by a factor of 2 and 4 respectively. O-GlcNAcylation on Ser-717 decreases the phosphorylation on Ser-721 by about 41.5%.; Glycation of PHF-tau, but not normal brain TAU/MAPT. Glycation is a non-enzymatic post-translational modification that involves a covalent linkage between a sugar and an amino group of a protein molecule forming ketoamine. Subsequent oxidation, fragmentation and/or cross-linking of ketoamine leads to the production of advanced glycation endproducts (AGES). Glycation may play a role in stabilizing PHF aggregation leading to tangle formation in AD.
亚细胞定位
Secreted, cytoskeleton, cell membrane, cytosol, axon, dendrite.
别名
AI413597 antibody
AW045860 antibody
DDPAC antibody
FLJ31424 antibody
FTDP 17 antibody
G protein beta1/gamma2 subunit interacting factor 1 antibody
MAPT antibody
MAPTL antibody
MGC134287 antibody
MGC138549 antibody
展开AI413597 antibody
AW045860 antibody
DDPAC antibody
FLJ31424 antibody
FTDP 17 antibody
G protein beta1/gamma2 subunit interacting factor 1 antibody
MAPT antibody
MAPTL antibody
MGC134287 antibody
MGC138549 antibody
MGC156663 antibody
Microtubule associated protein tau antibody
Microtubule associated protein tau isoform 4 antibody
Microtubule-associated protein tau antibody
MSTD antibody
Mtapt antibody
MTBT1 antibody
MTBT2 antibody
Neurofibrillary tangle protein antibody
Paired helical filament tau antibody
Paired helical filament-tau antibody
PHF tau antibody
PHF-tau antibody
PPND antibody
PPP1R103 antibody
Protein phosphatase 1, regulatory subunit 103 antibody
pTau antibody
RNPTAU antibody
TAU antibody
TAU_HUMAN antibody
Tauopathy and respiratory failure, included antibody
折叠图片
-
☑ Cell treatment (CT)
Western blot analysis of Phospho-Tau (T231) on different lysates with Rabbit anti-Phospho-Tau (T231) antibody (ET1610-31) at 1/2,000 dilution.
Lane 1: Human brain tissue lysate
Lane 2: Mouse brain tissue lysate
Lane 3: Rat brain tissue lysate
Lane 4: Mouse brain treated with λpp for 1 hour tissue lysate
Lysates/proteins at 20 µg/Lane.
Predicted band size: 46 kDa
Observed band size: 35-70 kDa
Exposure time: 3 minutes;
4-20% SDS-PAGE gel.
Proteins were transferred to a PVDF membrane and blocked with 5% NFDM/TBST for 1 hour at room temperature. The primary antibody (ET1610-31) at 1/2,000 dilution was used in 5% NFDM/TBST at 4℃ overnight. Goat Anti-Rabbit IgG - HRP Secondary Antibody (HA1001) at 1/50,000 dilution was used for 1 hour at room temperature. -
Immunohistochemical analysis of paraffin-embedded mouse brain tissue with Rabbit anti-Phospho-Tau (T231) antibody (ET1610-31) at 1/1,000 dilution.
The section was pre-treated using heat mediated antigen retrieval with Tris-EDTA buffer (pH 9.0) for 20 minutes. The tissues were blocked in 1% BSA for 20 minutes at room temperature, washed with ddH2O and PBS, and then probed with the primary antibody (ET1610-31) at 1/1,000 dilution for 1 hour at room temperature. The detection was performed using an HRP conjugated compact polymer system. DAB was used as the chromogen. Tissues were counterstained with hematoxylin and mounted with DPX. -
Immunohistochemical analysis of paraffin-embedded rat brain tissue with Rabbit anti-Phospho-Tau (T231) antibody (ET1610-31) at 1/1,000 dilution.
The section was pre-treated using heat mediated antigen retrieval with Tris-EDTA buffer (pH 9.0) for 20 minutes. The tissues were blocked in 1% BSA for 20 minutes at room temperature, washed with ddH2O and PBS, and then probed with the primary antibody (ET1610-31) at 1/1,000 dilution for 1 hour at room temperature. The detection was performed using an HRP conjugated compact polymer system. DAB was used as the chromogen. Tissues were counterstained with hematoxylin and mounted with DPX. -
Immunohistochemical analysis of paraffin-embedded human brain tissue with Rabbit anti-Phospho-Tau (T231) antibody (ET1610-31) at 1/1,000 dilution.
The section was pre-treated using heat mediated antigen retrieval with Tris-EDTA buffer (pH 9.0) for 20 minutes. The tissues were blocked in 1% BSA for 20 minutes at room temperature, washed with ddH2O and PBS, and then probed with the primary antibody (ET1610-31) at 1/1,000 dilution for 1 hour at room temperature. The detection was performed using an HRP conjugated compact polymer system. DAB was used as the chromogen. Tissues were counterstained with hematoxylin and mounted with DPX. -
Application: IF-tissue
Species: Mouse
Site: Cerebral cortex
Sample: Paraffin-embedded section
Antibody concentration: 1/200 -
Application: IF-tissue
Species: Mouse
Site: Hippocampus
Sample: Paraffin-embedded section
Antibody concentration: 1/200 -
Application: IF-tissue
Species: Rat
Site: Cerebral cortex
Sample: Paraffin-embedded section
Antibody concentration: 1/200 -
Application: IHC-Fr
Species: Mouse
Site: Hippocampus
Sample: Frozen section
Antibody concentration: 1/200
Antigen retrieval: Not required -
Application: IHC-Fr
Species: Mouse
Site: Cerebral cortex
Sample: Frozen section
Antibody concentration: 1/200
Antigen retrieval: Not required
请注意: All products are "FOR RESEARCH USE ONLY AND ARE NOT INTENDED FOR DIAGNOSTIC OR THERAPEUTIC USE"
引文
-
Highly efficient prime editors for mammalian genome editing based on porcine retrovirus reverse transcriptase
Author: Weiwei Liu, Wenxin Duan, Zhiwei Peng, Yaya Liao, Xiaoguo Wang, Ruirong Liu, Qiqi Jing, Haoyun Jiang, Yuhang Fan, Liming Ge, Lusheng Huang, Yuyun Xing
PMID: 40885667
期刊: Trends in Biotechnology
应用: WB
反应种属: Pig
发表时间: 2025 Aug
-
Citation
-
Discovery of ZJCK-6-46: A Potent, Selective, and Orally Available Dual-Specificity Tyrosine Phosphorylation-Regulated Kinase 1A Inhibitor for the Treatment of Alzheimer's Disease
Author: Chen Huanhua,et al
PMID: 39041662
期刊: Journal Of Medicinal Chemistry
应用: WB,IHC-P
反应种属: Mouse,Human
发表时间: 2024 Jul
-
Citation
-
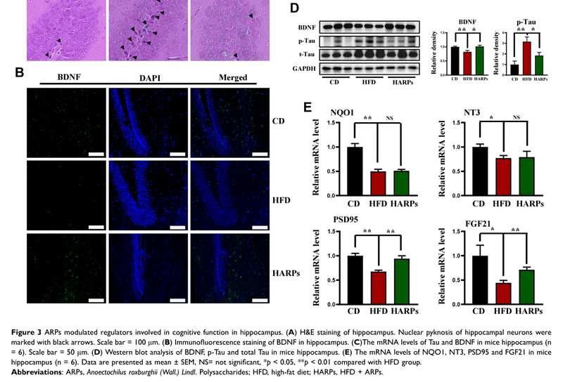
Dietary Supplement of Anoectochilus roxburghii (Wall.) Lindl. Polysaccharides Ameliorates Cognitive Dysfunction Induced by High Fat Diet via “Gut-Brain” Axis
Author:
PMID: 35762015
期刊: Drug Design Development And Therapy
应用: WB
反应种属: Mouse
发表时间: 2022 Jun
-
Citation
同靶点 & 同通路的产品
Tau Rabbit Polyclonal Antibody
Application: WB,IF-Cell,IHC-P
Reactivity: Human,Mouse,Rat
Conjugate: unconjugated
Phospho-Tau (T231) Recombinant Rabbit Monoclonal Antibody [PSH01-05]
Application: WB,IHC-P
Reactivity: Human,Mouse,Rat
Conjugate: unconjugated
Phospho-Tau (S214) Recombinant Rabbit Monoclonal Antibody [JE66-83]
Application: WB
Reactivity: Human,Mouse,Rat
Conjugate: unconjugated
Phospho-Tau (S198) Recombinant Rabbit Monoclonal Antibody [JE66-79]
Application: WB
Reactivity: Human,Mouse,Rat
Conjugate: unconjugated
Phospho-Tau (T217) Recombinant Rabbit Monoclonal Antibody [PSH09-33]
Application: WB,IF-Cell,IHC-P,IHC-Fr
Reactivity: Human,Mouse,Rat
Conjugate: unconjugated
Phospho-Tau (S404) Recombinant Rabbit Monoclonal Antibody [JE47-88]
Application: WB,IHC-P
Reactivity: Human,Mouse,Rat
Conjugate: unconjugated
Phospho-Tau (S199) Recombinant Rabbit Monoclonal Antibody [JE46-95]
Application: WB
Reactivity: Human,Mouse,Rat
Conjugate: unconjugated
Phospho-Tau (T231) Recombinant Rabbit Monoclonal Antibody [PSH01-04]
Application: WB,IHC-P,IF-Tissue
Reactivity: Human,Mouse,Rat
Conjugate: unconjugated
Phospho-Tau (S199) Recombinant Rabbit Monoclonal Antibody [JE66-80]
Application: WB
Reactivity: Human,Mouse,Rat
Conjugate: unconjugated
Phospho-Tau (S396) Recombinant Rabbit Monoclonal Antibody [SN62-09]
Application: WB,IF-Cell,IF-Tissue,IHC-P,IHC-Fr
Reactivity: Mouse,Rat,Human,Cynomolgus monkey,Pig
Conjugate: unconjugated
Phospho-Tau (S404) Recombinant Rabbit Monoclonal Antibody [JE66-82]
Application: WB,IHC
Reactivity: Human,Mouse,Rat
Conjugate: unconjugated
Phospho-Tau (T181) Recombinant Rabbit Monoclonal Antibody [PSH05-42]
Application: WB,IHC-P
Reactivity: Human,Mouse,Cynomolgus monkey
Conjugate: unconjugated
Tau Recombinant Rabbit Monoclonal Antibody [SZ03-03]
Application: WB,IHC-P,IP,IHC-Fr
Reactivity: Human,Mouse,Rat
Conjugate: unconjugated
Phospho-Tau (S356) Recombinant Rabbit Monoclonal Antibody [JE46-86]
Application: WB
Reactivity: Human,Mouse,Rat
Conjugate: unconjugated
Tau Recombinant Rabbit Monoclonal Antibody [SD205-09]
Application: WB,IF-Cell,IF-Tissue,IHC-P,FC,IHC-Fr
Reactivity: Human,Mouse,Rat,Cynomolgus monkey,Pig
Conjugate: unconjugated
Phospho-Tau (S202) Recombinant Rabbit Monoclonal Antibody [JE66-81]
Application: WB
Reactivity: Human,Mouse,Rat
Conjugate: unconjugated
Phospho-Tau (S324) Recombinant Rabbit Monoclonal Antibody [JE30-73]
Application: WB
Reactivity: Human,Mouse,Rat
Conjugate: unconjugated

