概述
产品名称
ALIX Recombinant Rabbit Monoclonal Antibody [JM85-31]
抗体类型
Recombinant Rabbit monoclonal Antibody
免疫原
Recombinant protein within Human ALIX aa 1-160 / 868.
种属反应性
Human, Mouse, Rat
验证应用
WB, IHC-P, FC, IF-Cell
分子量
Predicted band size: 96 kDa
阳性对照
HEK-293 cell lysate, K-562 cell lysate, Jurkat cell lysate, PC-3M cell lysate, MCF7 cell lysate, NIH/3T3 cell lysate, PC-12 cell lysate, mouse liver tissue lysate, rat liver tissue lysate, human colon cancer tissue, human prostate tissue, rat stomach tissue, MCF7, NIH/3T3, PC-12, HEK-293..
偶联
unconjugated
克隆号
JM85-31
RRID
产品特性
形态
Liquid
存放说明
Shipped at 4℃. Store at +4℃ short term (1-2 weeks). It is recommended to aliquot into single-use upon delivery. Store at -20℃ long term.
存储缓冲液
1*TBS (pH7.4), 0.05% BSA, 40% Glycerol. Preservative: 0.05% Sodium Azide.
亚型
IgG
纯化方式
Protein A affinity purified.
应用稀释度
-
WB
-
1:1,000-1:2,000
-
IHC-P
-
1:50-1:200
-
FC
-
1:1,000
-
IF-Cell
-
1:100
发表文章中的应用
| WB | 查看 16 篇文献如下 |
发表文章中的种属
| Mouse | 查看 9 篇文献如下 |
| Human | 查看 7 篇文献如下 |
| Goat | 查看 1 篇文献如下 |
靶点
功能
ALG-2-interacting protein (Alix), also designated programmed cell death 6-interacting protein (PDCD6-interacting protein), is a cytoplasmic protein. Alix interacts with apoptosis-associated proteins (ALG-2 and PDCD6) and with the endocytosis-regulator CIN85. Additionally, Alix interacts with the endosomal sorting complexes required for transport (ESCRT) proteins (Tsg101 and CHMP4) and can associate with HIV-1. The endophilins (SH3P4, SH3P8 and SH3P13), enzymes that change curvature of the membrane that are required for early and late steps of coated vesicle formation, also bind to Alix. Alix is involved in the concentration and sorting of cargo proteins of the multivesicular body for incorporation into vesicles.
背景文献
1. Wiklander OP et al. Extracellular vesicle in vivo biodistribution is determined by cell source, route of administration and targeting. J Extracell Vesicles 4:26316 (2015).
2. Cypryk, W.et al. Proteomic and Bioinformatic Characterization of Extracellular Vesicles Released from Human Macrophages upon Influenza A Virus Infection. J. Proteome Res. 16: 217-227 (2017).
翻译后修饰
May be phosphorylated on tyrosine residues by activated PDGFRB.
亚细胞定位
Cell junction, Cytoplasm, Cytoskeleton, Secreted, Tight junction.
别名
AIP1 antibody
ALG 2 interacting protein 1 antibody
ALG-2-interacting protein 1 antibody
ALG2 interacting protein X antibody
Alix antibody
Apoptosis linked gene 2 interacting protein X antibody
Dopamine receptor interacting protein 4 antibody
DRIP4 antibody
Hp95 antibody
KIAA1375 antibody
展开AIP1 antibody
ALG 2 interacting protein 1 antibody
ALG-2-interacting protein 1 antibody
ALG2 interacting protein X antibody
Alix antibody
Apoptosis linked gene 2 interacting protein X antibody
Dopamine receptor interacting protein 4 antibody
DRIP4 antibody
Hp95 antibody
KIAA1375 antibody
MGC17003 antibody
PDC6I_HUMAN antibody
PDCD6 interacting protein antibody
PDCD6-interacting protein antibody
PDCD6IP antibody
Programmed cell death 6 interacting protein antibody
Programmed cell death 6-interacting protein antibody
折叠图片
-
Western blot analysis of ALIX on different lysates with Rabbit anti-ALIX antibody (ET1705-74) at 1/2,000 dilution.
Lane 1: HEK-293 cell lysate
Lane 2: K-562 cell lysate
Lane 3: Jurkat cell lysate
Lane 4: PC-3M cell lysate
Lane 5: MCF7 cell lysate
Lysates/proteins at 15 µg/Lane.
Predicted band size: 96 kDa
Observed band size: 100 kDa
Exposure time: 5 minutes;
4-20% SDS-PAGE gel.
Proteins were transferred to a PVDF membrane and blocked with 5% NFDM/TBST for 1 hour at room temperature. The primary antibody (ET1705-74) at 1/2,000 dilution was used in 5% NFDM/TBST at 4℃ overnight. Goat Anti-Rabbit IgG - HRP Secondary Antibody (HA1001) at 1:50,000 dilution was used for 1 hour at room temperature. -
☑ Knockdown (KD)
Western blot analysis of ALIX on different lysates with Rabbit anti-ALIX antibody (ET1705-74) at 1/2,000 dilution.
Lane 1: HEK-293-si NT cell lysate
Lane 2: HEK-293-si ALIX cell lysate
Lysates/proteins at 10 µg/Lane.
Predicted band size: 96 kDa
Observed band size: 100 kDa
Exposure time: 5 minutes;
4-20% SDS-PAGE gel.
Proteins were transferred to a PVDF membrane and blocked with 5% NFDM/TBST for 1 hour at room temperature. The primary antibody (ET1705-74) at 1/2,000 dilution was used in 5% NFDM/TBST at 4℃ overnight. Goat Anti-Rabbit IgG - HRP Secondary Antibody (HA1001) at 1/50,000 dilution was used for 1 hour at room temperature. -
Western blot analysis of ALIX on different lysates with Rabbit anti-ALIX antibody (ET1705-74) at 1/1,000 dilution.
Lane 1: NIH/3T3 cell lysate (20 µg/Lane)
Lane 2: PC-12 cell lysate (20 µg/Lane)
Lane 3: HEK-293 cell lysate (20 µg/Lane)
Lane 4: K-562 cell lysate (20 µg/Lane)
Lane 5: Mouse liver tissue lysate (30 µg/Lane)
Lane 6: Rat liver tissue lysate (30 µg/Lane)
Predicted band size: 96 kDa
Observed band size: 80-100 kDa
Exposure time: 6 seconds; ECL: K1801;
4-20% SDS-PAGE gel.
Proteins were transferred to a PVDF membrane and blocked with 5% NFDM/TBST for 1 hour at room temperature. The primary antibody (ET1705-74) at 1/1,000 dilution was used in 5% NFDM/TBST at 4℃ overnight. Goat Anti-Rabbit IgG - HRP Secondary Antibody (HA1001) at 1/50,000 dilution was used for 1 hour at room temperature. -
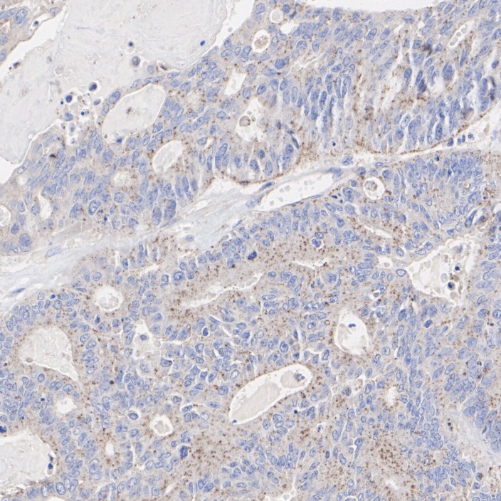
Immunohistochemical analysis of paraffin-embedded human colon cancer tissue with Rabbit anti-ALIX antibody (ET1705-74) at 1/200 dilution.
The section was pre-treated using heat mediated antigen retrieval with Tris-EDTA buffer (pH 9.0) for 20 minutes. The tissues were blocked in 1% BSA for 20 minutes at room temperature, washed with ddH2O and PBS, and then probed with the primary antibody (ET1705-74) at 1/200 dilution for 1 hour at room temperature. The detection was performed using an HRP conjugated compact polymer system. DAB was used as the chromogen. Tissues were counterstained with hematoxylin and mounted with DPX. -
Immunohistochemical analysis of paraffin-embedded human prostate tissue using anti-ALIX antibody. The section was pre-treated using heat mediated antigen retrieval with Tris-EDTA buffer (pH 8.0-8.4) for 20 minutes.The tissues were blocked in 5% BSA for 30 minutes at room temperature, washed with ddH2O and PBS, and then probed with the primary antibody (ET1705-74, 1/50) for 30 minutes at room temperature. The detection was performed using an HRP conjugated compact polymer system. DAB was used as the chromogen. Tissues were counterstained with hematoxylin and mounted with DPX.
-
Immunohistochemical analysis of paraffin-embedded rat stomach tissue using anti-ALIX antibody. The section was pre-treated using heat mediated antigen retrieval with Tris-EDTA buffer (pH 8.0-8.4) for 20 minutes.The tissues were blocked in 5% BSA for 30 minutes at room temperature, washed with ddH2O and PBS, and then probed with the primary antibody (ET1705-74, 1/50) for 30 minutes at room temperature. The detection was performed using an HRP conjugated compact polymer system. DAB was used as the chromogen. Tissues were counterstained with hematoxylin and mounted with DPX.
-
Immunocytochemistry analysis of MCF7 cells labeling ALIX with Rabbit anti-ALIX antibody (ET1705-74) at 1/100 dilution.
Cells were fixed in 4% paraformaldehyde for 20 minutes at room temperature, permeabilized with 0.1% Triton X-100 in PBS for 5 minutes at room temperature, then blocked with 1% BSA in 10% negative goat serum for 1 hour at room temperature. Cells were then incubated with Rabbit anti-ALIX antibody (ET1705-74) at 1/100 dilution in 1% BSA in PBST overnight at 4 ℃. Goat Anti-Rabbit IgG H&L (iFluor™ 488, HA1121) was used as the secondary antibody at 1/1,000 dilution. PBS instead of the primary antibody was used as the secondary antibody only control. Nuclear DNA was labelled in blue with DAPI. Beta tubulin (M1305-2, red) was stained at 1/100 dilution overnight at +4℃. Goat Anti-Mouse IgG H&L (iFluor™ 594, HA1126) was used as the secondary antibody at 1/1,000 dilution. -
Immunocytochemistry analysis of NIH/3T3 cells labeling ALIX with Rabbit anti-ALIX antibody (ET1705-74) at 1/100 dilution.
Cells were fixed in 4% paraformaldehyde for 20 minutes at room temperature, permeabilized with 0.1% Triton X-100 in PBS for 5 minutes at room temperature, then blocked with 1% BSA in 10% negative goat serum for 1 hour at room temperature. Cells were then incubated with Rabbit anti-ALIX antibody (ET1705-74) at 1/100 dilution in 1% BSA in PBST overnight at 4 ℃. Goat Anti-Rabbit IgG H&L (iFluor™ 488, HA1121) was used as the secondary antibody at 1/1,000 dilution. PBS instead of the primary antibody was used as the secondary antibody only control. Nuclear DNA was labelled in blue with DAPI. Beta tubulin (M1305-2, red) was stained at 1/100 dilution overnight at +4℃. Goat Anti-Mouse IgG H&L (iFluor™ 594, HA1126) was used as the secondary antibody at 1/1,000 dilution. -
Immunocytochemistry analysis of PC-12 cells labeling ALIX with Rabbit anti-ALIX antibody (ET1705-74) at 1/100 dilution.
Cells were fixed in 4% paraformaldehyde for 20 minutes at room temperature, permeabilized with 0.1% Triton X-100 in PBS for 5 minutes at room temperature, then blocked with 1% BSA in 10% negative goat serum for 1 hour at room temperature. Cells were then incubated with Rabbit anti-ALIX antibody (ET1705-74) at 1/100 dilution in 1% BSA in PBST overnight at 4 ℃. Goat Anti-Rabbit IgG H&L (iFluor™ 488, HA1121) was used as the secondary antibody at 1/1,000 dilution. PBS instead of the primary antibody was used as the secondary antibody only control. Nuclear DNA was labelled in blue with DAPI. Beta tubulin (M1305-2, red) was stained at 1/100 dilution overnight at +4℃. Goat Anti-Mouse IgG H&L (iFluor™ 594, HA1126) was used as the secondary antibody at 1/1,000 dilution. -
Flow cytometric analysis of HEK-293 cells labeling ALIX.
Cells were fixed and permeabilized. Then stained with the primary antibody (ET1705-74, 1/1,000) (red) compared with Rabbit IgG Isotype Control (green). After incubation of the primary antibody at +4℃ for an hour, the cells were stained with a iFluor™ 488 conjugate-Goat anti-Rabbit IgG Secondary antibody (HA1121) at 1/1,000 dilution for 30 minutes at +4℃. Unlabelled sample was used as a control (cells without incubation with primary antibody; black). -
Flow cytometric analysis of NIH/3T3 cells labeling ALIX.
Cells were fixed and permeabilized. Then stained with the primary antibody (ET1705-74, 1/1,000) (red) compared with Rabbit IgG Isotype Control (green). After incubation of the primary antibody at +4℃ for an hour, the cells were stained with a iFluor™ 488 conjugate-Goat anti-Rabbit IgG Secondary antibody (HA1121) at 1/1,000 dilution for 30 minutes at +4℃. Unlabelled sample was used as a control (cells without incubation with primary antibody; black). -
Flow cytometric analysis of PC-12 cells labeling ALIX.
Cells were fixed and permeabilized. Then stained with the primary antibody (ET1705-74, 1/1,000) (red) compared with Rabbit IgG Isotype Control (green). After incubation of the primary antibody at +4℃ for an hour, the cells were stained with a iFluor™ 488 conjugate-Goat anti-Rabbit IgG Secondary antibody (HA1121) at 1/1,000 dilution for 30 minutes at +4℃. Unlabelled sample was used as a control (cells without incubation with primary antibody; black).
请注意: All products are "FOR RESEARCH USE ONLY AND ARE NOT INTENDED FOR DIAGNOSTIC OR THERAPEUTIC USE"
引文
-
Extracellular vesicles from prostate tumors reshape the pre-metastatic bone environment in an mTOR/RAB1A-dependent manner
Author: Zhiyu Wang
PMID: 41050665
期刊: Frontiers In Immunology
应用: WB
反应种属: Human
发表时间: 2025 Sept
-
Citation
-
Curcumin-loaded milk-derived sEVs fused with platelet membrane attenuate endothelial senescence and promote spinal cord injury recovery in diabetic mice
Author: Yaozhi He, Siyuan Zou, Jiawei Wang, Wenbin Zhang, Sheng Lu, Mengxian Jia, Yumin Wu, Xiaowu Lin, Ziwei Fan, Qishun Liang, Yizhe Sheng, Qichuan Zhuge, Bi Chen, Minyu Zhu, Honglin Teng
PMID: 40688662
期刊: Materials Today Bio
应用: WB
反应种属: Human
发表时间: 2025 Jun
-
Citation
-
Deciphering the lipid profile: A quantitative lipidomic investigation into extracellular vesicles derived from human, ewe, and goat colostrum
Author: Yue Jiang, Junru Zhu, Jiaxin Liu, Haoyuan Zhang, Pei Zhang, Lei Zhang, Jinxing Hou, Peishuai Tong, Zengkai Li, Jianhua Zhao, Xiaopeng An, Yuxuan Song
PMID: 40675480
期刊: Journal Of Dairy Science
应用: WB
反应种属: Goat,Human
发表时间: 2025 Jul
-
Citation
-
Liver-Secreted Extracellular Vesicles Promote Cirrhosis-Associated Skeletal Muscle Injury Through mtDNA-cGAS/STING Axis
Author: Xiaoli Fan, Yunke Peng, Bo Li, Xiaoze Wang, Yifeng Liu, Yi Shen, Guofeng Liu, Yanyi Zheng, Qiaoyu Deng, Jingping Liu, Li Yang
PMID: 39804962
期刊: Advanced Science
应用: WB
反应种属: Mouse
发表时间: 2025 Jan
-
Citation
-
The expression and clinical significance of syncytin-1 in serum exosomes of hepatocellular carcinoma patients
Author: Xuewei Zhuang, Xiao Shi, Hui Zhao, Shuai Shang, Xinyu Xu, Xiaomin Wang, Xin Zheng, Jing He
PMID: 39310811
期刊: Open Life Sciences
应用: WB
反应种属: Human
发表时间: 2024 Sept
-
Citation
-
Metabolic Reprogramming of CD4+ T Cells by Mesenchymal Stem Cell-Derived Extracellular Vesicles Attenuates Autoimmune Hepatitis Through Mitochondrial Protein Transfer
Author: Mengyi Shen, Leyu Zhou, Xiaoli Fan, Ruiqi Wu, Shuyun Liu, Qiaoyu Deng, Yanyi Zheng, Jingping Liu, Li Yang
PMID: 39345912
期刊: International Journal Of Nanomedicine
应用:
反应种属:
发表时间: 2024 Sept
-
Citation
-
Discovery of novel peptide-dehydroepiandrosterone hybrids inducing endoplasmic reticulum stress with effective in vitro and in vivo anti-melanoma activities
Author: Feng Juan,et al
PMID: 38467086
期刊: European Journal Of Medicinal Chemistry
应用: WB
反应种属: Mouse
发表时间: 2024 Mar
-
Citation
-
Extracellular Vesicles Containing GAS6 Protect the Liver from Ischemia-Reperfusion Injury by Enhancing Macrophage Efferocytosis via MerTK-ERK-COX2 Signaling
Author: Di Guohui,et al
PMID: 39256347
期刊: Preprint And Has Not Been Certified By Peer Review
应用: WB
反应种属: Mouse
发表时间: 2024 Jun
-
Citation
-
Regulation of spermatogonial stem cell differentiation by Sertoli cells-derived exosomes through paracrine and autocrine signaling
Author: Hairui Tian, Xingju Wang, Xiaoxiao Li, Weixiang Song, Jiaqi Mi, Kang Zou
PMID: 38291718
期刊: Journal Of Cellular Physiology
应用: WB
反应种属: Mouse
发表时间: 2024 Jan
-
Citation
-
Tumor-derived extracellular vesicle drug delivery system for chemo-photothermal-immune combination cancer treatment
Author: Bi Yanghui,et al
PMID: 38333709
期刊: iScience
应用: WB
反应种属: Mouse
发表时间: 2024 Jan
-
Citation
-
TAM‐Derived Exosomes Promote EMT by Upregulating lncRNA MIR4435‐2HG in Head and Neck Cancer
Author: Junjiang Liu,et al
PMID: 39652828
期刊: Oral Diseases
应用: WB
反应种属: Human
发表时间: 2024 Dec
-
Citation
-
Engaging natural regulatory myeloid cells to restrict T-cell hyperactivation-induced liver inflammation via extracellular vesicle-mediated purine metabolism regulation
Author: Yang Fan,et al
PMID: 39239508
期刊: Theranostics
应用: WB
反应种属: Mouse
发表时间: 2024 Aug
-
Citation
-
Osteoclast-Derived Exosomal miR-5134-5p Interferes with Alveolar Bone Homeostasis by Targeting the JAK2/STAT3 Axis
Author:
PMID: 37441084
期刊: International Journal Of Nanomedicine
应用: WB
反应种属: Mouse
发表时间: 2023 Jul
-
Citation
-
Osteoblasts-Derived Exosomal lncRNA-MALAT1 Promotes Osteoclastogenesis by Targeting the miR-124/NFATc1 Signaling Axis in Bone Marrow-Derived Macrophages
Author: Zhang, C., Pan, L., Zhang, H., Ke, T., Yang, Y., Zhang, L., Chen, L., & Tan, J.
PMID: 36814857
期刊: International Journal Of Nanomedicine
应用: WB
反应种属: Mouse
发表时间: 2023 Feb
-
Citation
-
D-mannose facilitates immunotherapy and radiotherapy of triple-negative breast cancer via degradation of PD-L1
Author: Zhang, R., Yang, Y., Dong, W., Lin, M., He, J., Zhang, X., Tian, T., Yang, Y., Chen, K., Lei, Q. Y., Zhang, S., Xu, Y., & Lv, L.
PMID: 35181605
期刊: Proceedings Of The National Academy Of Sciences Of The United States Of America
应用: WB
反应种属: Human
发表时间: 2022 Feb
-
Citation
-
Human Umbilical Cord Mesenchymal Stem Cell-Derived Small Extracellular Vesicles Alleviate Lung Injury in Rat Model of Bronchopulmonary Dysplasia by Affecting Cell Survival and Angiogenesis
Author: Jingyi You, Ou Zhou, Jiang Liu, Wenjing Zou, Linghuan Zhang, Daiyin Tian, Jihong Dai, Zhengxiu Luo, Enmei Liu, Zhou Fu, Lin Zou
PMID: 33040709
期刊: Stem Cells And Development
应用: WB
反应种属: Human
发表时间: 2020 Nov
-
Citation
-
Colorectal cancer-derived small extracellular vesicles establish an inflammatory premetastatic niche in liver metastasis
Author: Shao, Y., Chen, T., Zheng, X., Yang, S., Xu, K., Chen, X., Xu, F., Wang, L., Shen, Y., Wang, T., Zhang, M., Hu, W., Ye, C., Yu, X., Shao, J., & Zheng, S.
PMID: 30184100
期刊: Carcinogenesis
应用: WB
反应种属: Mouse
发表时间: 2018 Dec
-
Citation


