概述
产品名称
JAK2 Recombinant Rabbit Monoclonal Antibody [SY0245]
抗体类型
Recombinant Rabbit monoclonal Antibody
免疫原
Synthetic peptide within C-terminal human JAK2.
种属反应性
Human, Mouse, Rat
验证应用
WB, IF-Cell
分子量
Predicted band size: 131 kDa
阳性对照
TF-1 cell lysate, K-562 cell lysate, THP-1 cell lysate, RAW264.7 cell lysate, C6 cell lysate, Jurkat cell lysate, MEF cell lysate, A549, MCF-7, NIH/3T3.
偶联
unconjugated
克隆号
SY0245
RRID
产品特性
形态
Liquid
存放说明
Shipped at 4℃. Store at +4℃ short term (1-2 weeks). It is recommended to aliquot into single-use upon delivery. Store at -20℃ long term.
存储缓冲液
1*TBS (pH7.4), 0.05% BSA, 40% Glycerol. Preservative: 0.05% Sodium Azide.
亚型
IgG
纯化方式
Protein A affinity purified.
应用稀释度
-
WB
-
1:2,000
-
IF-Cell
-
1:100-1:500
发表文章中的应用
| WB | 查看 24 篇文献如下 |
| IHC | 查看 1 篇文献如下 |
| IF | 查看 1 篇文献如下 |
发表文章中的种属
| Mouse | 查看 13 篇文献如下 |
| Human | 查看 10 篇文献如下 |
| Rat | 查看 3 篇文献如下 |
| Monkey | 查看 1 篇文献如下 |
靶点
功能
JAK2 (Janus kinase 2) belongs to the emerging family of non-receptor Janus tyrosine kinases, which regulate a spectrum of cellular functions downstream of activated cytokine receptors in the lympho-hematopoietic system. Immunological stimuli, such as interferons and cytokines, induce recruitment of Stat transcription factors to cytokine receptor-associated JAK2. JAK2 then phosphorylates proximal Stat factors, which subsequently dimerize, translocate to the nucleus and bind to cis elements upstream of target gene promoters to regulate transcription. The canonical JAK/Stat pathway is integral to maintaining a normal immune system by stimulating proliferation, differentiation, survival and host resistance to pathogens. Altering JAK/Stat signaling to reduce cytokine induced pro-inflammatory responses represents an attractive target for anti-inflammatory therapies.
背景文献
1. Gan, X.T. et al. 2015. Myocardial Hypertrophic Remodeling and Impaired Left Ventricular Function in Mice with a Cardiac-Specific Deletion of Janus Kinase 2. The American journal of pathology. 185: 3202-10.
2. Tang, H. et al. 2011. Changes in growth hormone (GH), GH receptor, and GH signal transduction in hippocampus of congenital hypothyroid rats. J. Neurosci. Res. 89: 248-255.
序列相似性
Belongs to the protein kinase superfamily. Tyr protein kinase family. JAK subfamily.
组织特异性
Ubiquitously expressed throughout most tissues.
翻译后修饰
Autophosphorylated, leading to regulate its activity. Leptin promotes phosphorylation on tyrosine residues, including phosphorylation on Tyr-813 (By similarity). Autophosphorylation on Tyr-119 in response to EPO down-regulates its kinase activity (By similarity). Autophosphorylation on Tyr-868, Tyr-966 and Tyr-972 in response to growth hormone (GH) are required for maximal kinase activity (By similarity). Also phosphorylated by TEC (By similarity). Phosphorylated on tyrosine residues in response to interferon gamma signaling. Phosphorylated on tyrosine residues in response to a signaling cascade that is activated by increased cellular retinol.
亚细胞定位
Endomembrane system, Cytoplasm, Nucleus.
别名
JAK 2 antibody
JAK-2 antibody
JAK2 antibody
JAK2_HUMAN antibody
Janus Activating Kinase 2 antibody
Janus kinase 2 (a protein tyrosine kinase) antibody
Janus kinase 2 antibody
JTK 10 antibody
JTK10 antibody
kinase Jak2 antibody
展开JAK 2 antibody
JAK-2 antibody
JAK2 antibody
JAK2_HUMAN antibody
Janus Activating Kinase 2 antibody
Janus kinase 2 (a protein tyrosine kinase) antibody
Janus kinase 2 antibody
JTK 10 antibody
JTK10 antibody
kinase Jak2 antibody
OTTHUMP00000043260 antibody
THCYT3 antibody
Tyrosine protein kinase JAK2 antibody
Tyrosine-protein kinase JAK2 antibody
折叠图片
-
Western blot analysis of JAK2 on different lysates with Rabbit anti-JAK2 antibody (ET1607-35) at 1/2,000 dilution.
Lane 1: TF-1 cell lysate
Lane 2: K-562 cell lysate
Lane 3: THP-1 cell lysate
Lane 4: RAW264.7 cell lysate
Lane 5: C6 cell lysate
Lysates/proteins at 15 µg/Lane.
Predicted band size: 131 kDa
Observed band size: 120 kDa
Exposure time: 5 minutes 10 seconds;
4-20% SDS-PAGE gel.
Proteins were transferred to a PVDF membrane and blocked with 5% NFDM/TBST for 1 hour at room temperature. The primary antibody (ET1607-35) at 1/2,000 dilution was used in 5% NFDM/TBST at 4℃ overnight. Goat Anti-Rabbit IgG - HRP Secondary Antibody (HA1001) at 1/50,000 dilution was used for 1 hour at room temperature. -
☑ Knockdown (KD)
Western blot analysis of JAK2 on different lysates with Rabbit anti-JAK2 antibody (ET1607-35) at 1/2,000 dilution.
Lane 1: A549-si NT cell lysate
Lane 2: A549-si JAK2 cell lysate
Lysates/proteins at 15 µg/Lane.
Predicted band size: 131 kDa
Observed band size: 120 kDa
Exposure time: 45 seconds;
4-20% SDS-PAGE gel.
Proteins were transferred to a PVDF membrane and blocked with 5% NFDM/TBST for 1 hour at room temperature. The primary antibody (ET1607-35) at 1/2,000 dilution was used in 5% NFDM/TBST at 4℃ overnight. Goat Anti-Rabbit IgG - HRP Secondary Antibody (HA1001) at 1/100,000 dilution was used for 1 hour at room temperature. -
ICC staining JAK2 in A549 cells (green). The nuclear counter stain is DAPI (blue). Cells were fixed in paraformaldehyde, permeabilised with 0.25% Triton X100/PBS.
-
ICC staining JAK2 in MCF-7 cells (green). The nuclear counter stain is DAPI (blue). Cells were fixed in paraformaldehyde, permeabilised with 0.25% Triton X100/PBS.
-
ICC staining JAK2 in NIH/3T3 cells (green). The nuclear counter stain is DAPI (blue). Cells were fixed in paraformaldehyde, permeabilised with 0.25% Triton X100/PBS.
请注意: All products are "FOR RESEARCH USE ONLY AND ARE NOT INTENDED FOR DIAGNOSTIC OR THERAPEUTIC USE"
引文
-
Integration of network pharmacology and experimental verification to reveal the active constituents and molecular mechanism of Compound Fujin Shengji (FJSJ) Powder in the treatment of diabetes ulcer
Author: Chaoming Hou
PMID: 28NOPMID25102902
期刊: Chinese Journal of Analytical Chemistry
应用: WB
反应种属: Mouse
发表时间: 2025 Sept
-
Citation
-
JAK1/2 Inhibitors Alleviate the Damage of Intercellular Adhesion by Reducing Endoplasmic Reticulum Stress-Induced Apoptosis in Pemphigus Vulgaris
Author: Xi Chen, Mei-Nian Xu, Zheng-Quan Wu, Rong Huang, Hong-Yan Lu, Xiaoming Peng, Kang Zeng, Chang-Xing Li
PMID: 40392073
期刊: Experimental Dermatology
应用: IHC,WB
反应种属: Human
发表时间: 2025 May
-
Citation
-
Siramesine induced cell death of glioblastoma through inactivating the STAT3-MGMT signaling pathway
Author: Cui Xiaohang, Yao Anhui, Lv Jinquan, Zhang Chi, Chen Yue, Mei Tingjie, Li Hengzeng, Wu Yahui, Jia Liyun
PMID: 40640878
期刊: Journal Of Translational Medicine
应用: WB
反应种属: Mouse,Human
发表时间: 2025 Jul
-
Citation
-
Integrative Network Pharmacology and Transcriptomics Reveal the Mechanism of Gui-Qi-Yi-Shen Granules in the Treatment of IgA Nephropathy
Author: Jia-Wei Cao, Yue-Wen Tang, Meng-Ya Jiang, Meng-Dan Lu, Ru-Chun Yang, Dong-Rong Yu, Feng Wan
PMID: 40727923
期刊: Drug Design Development And Therapy
应用: IF,WB
反应种属: Mouse
发表时间: 2025 Jul
-
Citation
-
Network pharmacology integrated with experimental validation reveals the mechanism of Xanthii Fructus against allergic rhinitis via JAK2/STAT3/HIF-1α signaling pathway
Author: Jinrui Xiong, Yu Wu, Liuling Luo, Xiaofei Shen, Yong Zeng, Xianli Meng, Hai Zhang
PMID: 39923957
期刊: Journal Of Ethnopharmacology
应用: WB
反应种属: Human
发表时间: 2025 Feb
-
Citation
-
ALPK1 signaling pathway activation by HMGB1 drives microglial pyroptosis and ferroptosis and brain injury after acute ischemic stroke
Author: Ou Du, Ya-Ling Yan, Han-Yinan Yang, Yu-Xin Yang, An-Guo Wu, Yin-Kun Guo, Kuan Li, Gan Qiao, Jun-Rong Du, Fang-Yi Long
PMID: 39933362
期刊: International Immunopharmacology
应用: WB
反应种属: Mouse
发表时间: 2025 Feb
-
Citation
-
Exercise ameliorates hepatic lipid accumulation via upregulating serum PRL and activating hepatic PRLR-mediated JAK2/STAT5 signaling pathway in NAFLD mice
Author: Jia Fan, Kaidi Nie, Xiaobing Liu, Jiao Liu, Binghua Shao
PMID: 40894210
期刊: Frontiers In Pharmacology
应用: WB
反应种属: Mouse
发表时间: 2025 Aug
-
Citation
-
Tumor-derived CCL16 Normalizes Tumor Vasculature through Macrophage ICAM-1 Receptor and Enhances Immunotherapy Efficacy in Hepatocellular Carcinoma
Author: Chen Kunling, Feng Huolun, Zhang Yujie, Pei Jingyuan, Xu Yuyan, Wei Xiangxu, Chen Zhuohao, Feng Zhoubin, Cai Lei, Li Yong, Zhao Liang, Pan Mingxin
PMID: 40794711
期刊: Cancer Research
应用: WB
反应种属: Human
发表时间: 2025 Aug
-
Citation
-
Protocatechuic aldehyde inactivates STAT3 through disrupting the STAT3-JAK1 interaction in epidermal keratinocyte and improves atopic dermatitis-like skin inflammation
Author: Xiaoxuan Yang, Qian Zhou, Lizhen Liang, Liang Kang, Jie Yang, Xiaoya Li, Fulun Li, Yu Deng
PMID: 40850201
期刊: International Immunopharmacology
应用: WB
反应种属: Human
发表时间: 2025 Aug
-
Citation
-
Fe-capsaicin nanozyme attenuates sepsis-induced acute lung injury by regulating the functions of macrophages
Author: Ruijie Wang, Ning Zhou, Jinfang Xue, Yan Li, Yang Wang, Huadong Zhu, Chuanzhu Lv
PMID: 39624773
期刊: Frontiers In Bioengineering And Biotechnology
应用: WB
反应种属: Mouse
发表时间: 2024 Nov
-
Citation
-
Environmentally related microcystin-LR-induced ovarian dysfunction via the CCL2-CCR10 axis in mice ameliorated by dietary mulberry
Author: Du Xingde,et al
PMID: 38582190
期刊: Environmental Pollution
应用: WB
反应种属: Mouse
发表时间: 2024 May
-
Citation
-
A novel phthalein component ameliorates neuroinflammation and cognitive dysfunction by suppressing the CXCL12/CXCR4 axis in rats with vascular dementia
Author: Kai-Ting Ma, Yi-Jin Wu, Yu-Xin Yang, Ting Wu, Chu Chen, Fu Peng, Jun-Rong Du, Cheng Peng
PMID: 38548120
期刊: Journal Of Ethnopharmacology
应用: WB
反应种属: Rat
发表时间: 2024 Mar
-
Citation
-
Potential Molecular Mechanism of Illicium simonsii Maxim Petroleum Ether Fraction in the Treatment of Hepatocellular Carcinoma
Author: Sihua Zou, Yanchun Wu, Meiqi Wen, Jiao Liu, Minghui Chen, Jingquan Yuan, Bei Zhou
PMID: 38931473
期刊: Pharmaceuticals
应用: WB
反应种属: Human
发表时间: 2024 Jun
-
Citation
-
Linderae Radix extract attenuates ulcerative colitis by inhibiting the JAK/STAT signaling pathway
Author: Wang Yingying,et al
PMID: 39032278
期刊: Phytomedicine
应用: WB
反应种属: Mouse
发表时间: 2024 Jul
-
Citation
-
Aloperine Inhibits ASFV via Regulating PRLR/JAK2 Signaling Pathway In Vitro
Author: Renhao Geng, Hongxia Shao, Kun Qian, Hongjun Chen, Aijian Qin
PMID: 39201769
期刊: International Journal Of Molecular Sciences
应用: WB
反应种属: Monkey
发表时间: 2024 Aug
-
Citation
-
"Drying effect" of fructus aurantii components and the mechanism of action based on network pharmacology and in vitro pharmacodynamic validation
Author:
PMID: 36969872
期刊: Frontiers In Pharmacology
应用: WB
反应种属: Mouse
发表时间: 2023 Mar
-
Citation
-
Preparation of Ultra-Small Copper Nanoparticles-Loaded Self-Healing Hydrogels with Antibacterial, Inflammation-Suppressing and Angiogenesis-Enhancing Properties for Promoting Diabetic Wound Healing
Author:
PMID: 37361387
期刊: International Journal Of Nanomedicine
应用: WB
反应种属: Human,Mouse
发表时间: 2023 Jun
-
Citation
-
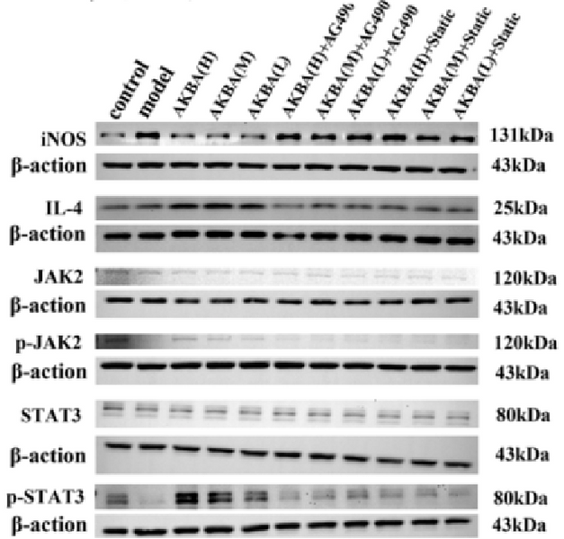
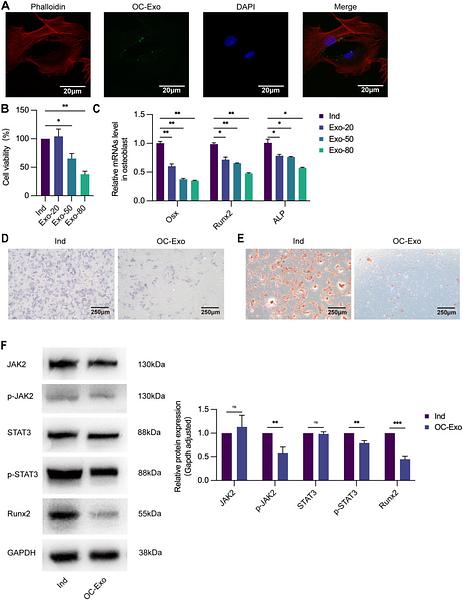
Osteoclast-Derived Exosomal miR-5134-5p Interferes with Alveolar Bone Homeostasis by Targeting the JAK2/STAT3 Axis
Author:
PMID: 37441084
期刊: International Journal Of Nanomedicine
应用: WB
反应种属: Mouse
发表时间: 2023 Jul
-
Citation
-
Acute myeloid leukemia (AML)‐derived mesenchymal stem cells induce chemoresistance and epithelial–mesenchymal transition‐like program in AML through IL‐6/JAK2/STAT3 signaling
Author:
PMID: 37272257
期刊: Cancer Science
应用: WB
反应种属: Human
发表时间: 2023 Aug
-
Citation
-
New Baitouweng decoction combined with fecal microbiota transplantation alleviates DSS-induced colitis in rats by regulating gut microbiota metabolic homeostasis and the STAT3/NF-κB signaling pathway
Author: Gu, X., Miao, Z., Wang, Y., Yang, Y., Yang, T., & Xu, Y.
PMID: 36424592
期刊: BMC Complementary Medicine and Therapies
应用: WB
反应种属: Rat
发表时间: 2022 Nov
-
Citation
-
JAK2/STAT3 pathway regulates microglia polarization involved in hippocampal inflammatory damage due to acute paraquat exposure
Author: Zhuo Fan, Wendi Zhang, Qi Cao, Lingyun Zou, Xiaobei Fan, Changcun Qi, Yuandong Yan, Bo Song, Bailin Wu
PMID: 35248926
期刊: Ecotoxicology And Environmental Safety
应用: WB
反应种属: Mouse,Rat
发表时间: 2022 Mar
-
Citation
-
PlexinA1 activation induced by β2-AR promotes epithelial-mesenchymal transition through JAK-STAT3 signaling in human gastric cancer cells
Author: Liu, Y., Hao, Y., Zhao, H., Zhang, Y., Cheng, D., Zhao, L., Peng, Y., Lu, Y., & Li, Y.
PMID: 35517411
期刊: Journal Of Cancer
应用: WB
反应种属: Human
发表时间: 2022 Apr
-
Citation
-
Combination Foretinib and Anti-PD-1 Antibody Immunotherapy for Colorectal Carcinoma. Frontiers in cell and developmental biology, 9, 689727.
Author: Fu, Y., Peng, Y., Zhao, S., Mou, J., Zeng, L., Jiang, X., Yang, C., Huang, C., Li, Y., Lu, Y., Wu, M., Yang, Y., Kong, T., Lai, Q., Wu, Y., Yao, Y., Wang, Y., Gou, L., & Yang, J.
PMID: 34307367
期刊: Frontiers In Cell And Developmental Biology
应用: WB
反应种属: Mouse
发表时间: 2021 Jul
-
Citation
-
Novel synthetic 4-chlorobenzoyl berbamine inhibits c-Myc expression and induces apoptosis of diffuse large B cell lymphoma cells.
Author:
PMID: 30099568
期刊: Annals Of Hematology
应用: WB
反应种属: Human
发表时间: 2018 Dec
-
Citation
同靶点 & 同通路的产品
Phospho-JAK2 (Y1007 + Y1008) Recombinant Rabbit Monoclonal Antibody [SY24-03] - BSA and Azide free
Application: WB,IF-Cell,IHC-P,IP
Reactivity: Human,Mouse,Rat
Conjugate: unconjugated
JAK2 Recombinant Rabbit Monoclonal Antibody [SY0245] - BSA and Azide free
Application: WB,IF-Cell
Reactivity: Human,Mouse,Rat
Conjugate: unconjugated
Phospho-JAK2 (Y1007 + Y1008) Recombinant Rabbit Monoclonal Antibody [SY24-03]
Application: WB,IF-Cell,IHC-P,IP
Reactivity: Human,Mouse,Rat
Conjugate: unconjugated
JAK2 Mouse Monoclonal Antibody [6-D3]
Application: WB,IF-Cell,IHC-P
Reactivity: Human,Mouse,Rat
Conjugate: unconjugated
JAK2 Rabbit Polyclonal Antibody
Application: IF-Cell,IHC-P
Reactivity: Human,Mouse,Rat
Conjugate: unconjugated
JAK2 Rabbit Polyclonal Antibody
Application: WB,IP,IF,IHC-P
Reactivity: Human,Mouse,Rat
Conjugate: unconjugated


