概述
产品名称
Calnexin Recombinant Rabbit Monoclonal Antibody [SN20-54]
抗体类型
Recombinant Rabbit monoclonal Antibody
免疫原
Synthetic peptide within Human Calnexin aa 543-592 / 592.
种属反应性
Human, Mouse, Rat
验证应用
WB, IP, IHC-P, IF-Tissue
分子量
Predicted band size: 68 kDa
阳性对照
HeLa cell lysate, HepG2 cell lysate, MCF7 cell lysate, PANC-1 cell lysate, HAP1 cell lysate, human kidney tissue, human pancreas tissue, mouse kidney tissue, mouse liver tissue, rat kidney tissue, rat liver tissue, rat brain tissue.
偶联
unconjugated
克隆号
SN20-54
RRID
产品特性
形态
Liquid
存放说明
Shipped at 4℃. Store at +4℃ short term (1-2 weeks). It is recommended to aliquot into single-use upon delivery. Store at -20℃ long term.
存储缓冲液
1*TBS (pH7.4), 0.05% BSA, 40% Glycerol. Preservative: 0.05% Sodium Azide.
亚型
IgG
纯化方式
Protein A affinity purified.
应用稀释度
-
WB
-
1:2,000-1:10,000
-
IP
-
1-2μg/sample
-
IHC-P
-
1:1,000-1:10,000
-
IF-Tissue
-
1:1,000
发表文章中的应用
| WB | 查看 10 篇文献如下 |
发表文章中的种属
| Human | 查看 7 篇文献如下 |
| Mouse | 查看 2 篇文献如下 |
| Rat | 查看 1 篇文献如下 |
| Channel Catfish | 查看 1 篇文献如下 |
| Ictalurus punctatus | 查看 1 篇文献如下 |
| Goat | 查看 1 篇文献如下 |
靶点
功能
Calnexin and Calregulin (also called calreticulin) are calcium-binding proteins that are localized to the endoplasmic reticulum, Calnexin to the membrane and Calregulin to the lumen. Calnexin is a type I membrane protein that interacts with newly synthesized glycoproteins in the endoplasmic reticulum. It may play a role in assisting with protein assembly and in retaining unassembled protein subunits in the endoplasmic reticulum. Calregulin has both low- and high-affinity calcium-binding sites. Neither Calnexin nor Calregulin contains the calcium-binding “E-F hand” motif found in calmodulins. Calnexin and Calregulin are important for the maturation of glycoproteins in the endoplasmic reticulum and appear to bind many of the same proteins.
背景文献
1. Noy PJ et al. TspanC8 Tetraspanins and A Disintegrin and Metalloprotease 10 (ADAM10) Interact via Their Extracellular Regions: EVIDENCE FOR DISTINCT BINDING MECHANISMS FOR DIFFERENT TspanC8 PROTEINS. J Biol Chem 291:3145-57 (2016).
2. Askautrud HA et al. Global gene expression analysis reveals a link between NDRG1 and vesicle transport. PLoS One 9:e87268 (2014).
序列相似性
Belongs to the calreticulin family.
翻译后修饰
Phosphorylated at Ser-564 by MAPK3/ERK1. phosphorylation by MAPK3/ERK1 increases its association with ribosomes (By similarity).; Palmitoylation by DHHC6 leads to the preferential localization to the perinuclear rough ER. It mediates the association of calnexin with the ribosome-translocon complex (RTC) which is required for efficient folding of glycosylated proteins.; Ubiquitinated, leading to proteasomal degradation. Probably ubiquitinated by ZNRF4.
亚细胞定位
Endoplasmic reticulum membrane, Endoplasmic reticulum, Melanosome.
别名
Calnexin antibody
CALX_HUMAN antibody
CANX antibody
CNX antibody
FLJ26570 antibody
Histocompatibility complex class I antigen binding protein p88 antibody
IP90 antibody
Major histocompatibility complex class I antigen-binding protein p88 antibody
p90 antibody
图片
-
Western blot analysis of Calnexin on different lysates with Rabbit anti-Calnexin antibody (ET1611-86) at 1/2,000 dilution.
Lane 1: HeLa cell lysate
Lane 2: HepG2 cell lysate
Lane 3: MCF7 cell lysate
Lane 4: PANC-1 cell lysate
Lysates/proteins at 15 µg/Lane.
Predicted band size: 68 kDa
Observed band size: 100 kDa
Exposure time: 2 minutes;
4-20% SDS-PAGE gel.
Proteins were transferred to a PVDF membrane and blocked with 5% NFDM/TBST for 1 hour at room temperature. The primary antibody (ET1611-86) at 1/2,000 dilution was used in 5% NFDM/TBST at 4℃ overnight. Goat Anti-Rabbit IgG - HRP Secondary Antibody (HA1001) at 1/50,000 dilution was used for 1 hour at room temperature. -
☑ Knockdown (KD)
Western blot analysis of Calnexin on different lysates with Rabbit anti-Calnexin antibody (ET1611-86) at 1/1,000 dilution.
Lane 1: HAP1-parental cell lysate
Lane 2: HAP1-Calnexin KD cell lysate
Lysates/proteins at 10 µg/Lane.
Predicted band size: 68 kDa
Observed band size: 90 kDa
Exposure time: 180 seconds; ECL: K1802;
4-20% SDS-PAGE gel.
Proteins were transferred to a PVDF membrane and blocked with 5% NFDM/TBST for 1 hour at room temperature. The primary antibody (ET1611-86) at 1/1,000 dilution was used in 5% NFDM/TBST at 4℃ overnight. Goat Anti-Rabbit IgG - HRP Secondary Antibody (HA1001) at 1/50,000 dilution was used for 1 hour at room temperature. -
Immunohistochemical analysis of paraffin-embedded human kidney tissue with Rabbit anti-Calnexin antibody (ET1611-86) at 1/10,000 dilution.
The section was pre-treated using heat mediated antigen retrieval with Tris-EDTA buffer (pH 9.0) for 20 minutes. The tissues were blocked in 1% BSA for 20 minutes at room temperature, washed with ddH2O and PBS, and then probed with the primary antibody (ET1611-86) at 1/10,000 dilution for 1 hour at room temperature. The detection was performed using an HRP conjugated compact polymer system. DAB was used as the chromogen. Tissues were counterstained with hematoxylin and mounted with DPX. -
Immunohistochemical analysis of paraffin-embedded human pancreas tissue with Rabbit anti-Calnexin antibody (ET1611-86) at 1/2,000 dilution.
The section was pre-treated using heat mediated antigen retrieval with Tris-EDTA buffer (pH 9.0) for 20 minutes. The tissues were blocked in 1% BSA for 20 minutes at room temperature, washed with ddH2O and PBS, and then probed with the primary antibody (ET1611-86) at 1/2,000 dilution for 1 hour at room temperature. The detection was performed using an HRP conjugated compact polymer system. DAB was used as the chromogen. Tissues were counterstained with hematoxylin and mounted with DPX. -
Immunohistochemical analysis of paraffin-embedded mouse kidney tissue with Rabbit anti-Calnexin antibody (ET1611-86) at 1/1,000 dilution.
The section was pre-treated using heat mediated antigen retrieval with Tris-EDTA buffer (pH 9.0) for 20 minutes. The tissues were blocked in 1% BSA for 20 minutes at room temperature, washed with ddH2O and PBS, and then probed with the primary antibody (ET1611-86) at 1/1,000 dilution for 1 hour at room temperature. The detection was performed using an HRP conjugated compact polymer system. DAB was used as the chromogen. Tissues were counterstained with hematoxylin and mounted with DPX. -
Immunohistochemical analysis of paraffin-embedded mouse liver tissue with Rabbit anti-Calnexin antibody (ET1611-86) at 1/1,000 dilution.
The section was pre-treated using heat mediated antigen retrieval with Tris-EDTA buffer (pH 9.0) for 20 minutes. The tissues were blocked in 1% BSA for 20 minutes at room temperature, washed with ddH2O and PBS, and then probed with the primary antibody (ET1611-86) at 1/1,000 dilution for 1 hour at room temperature. The detection was performed using an HRP conjugated compact polymer system. DAB was used as the chromogen. Tissues were counterstained with hematoxylin and mounted with DPX. -
Immunohistochemical analysis of paraffin-embedded rat kidney tissue with Rabbit anti-Calnexin antibody (ET1611-86) at 1/1,000 dilution.
The section was pre-treated using heat mediated antigen retrieval with Tris-EDTA buffer (pH 9.0) for 20 minutes. The tissues were blocked in 1% BSA for 20 minutes at room temperature, washed with ddH2O and PBS, and then probed with the primary antibody (ET1611-86) at 1/1,000 dilution for 1 hour at room temperature. The detection was performed using an HRP conjugated compact polymer system. DAB was used as the chromogen. Tissues were counterstained with hematoxylin and mounted with DPX. -
Immunohistochemical analysis of paraffin-embedded rat liver tissue with Rabbit anti-Calnexin antibody (ET1611-86) at 1/1,000 dilution.
The section was pre-treated using heat mediated antigen retrieval with Tris-EDTA buffer (pH 9.0) for 20 minutes. The tissues were blocked in 1% BSA for 20 minutes at room temperature, washed with ddH2O and PBS, and then probed with the primary antibody (ET1611-86) at 1/1,000 dilution for 1 hour at room temperature. The detection was performed using an HRP conjugated compact polymer system. DAB was used as the chromogen. Tissues were counterstained with hematoxylin and mounted with DPX. -
Immunohistochemical analysis of paraffin-embedded rat brain tissue with Rabbit anti-Calnexin antibody (ET1611-86) at 1/1,000 dilution.
The section was pre-treated using heat mediated antigen retrieval with Tris-EDTA buffer (pH 9.0) for 20 minutes. The tissues were blocked in 1% BSA for 20 minutes at room temperature, washed with ddH2O and PBS, and then probed with the primary antibody (ET1611-86) at 1/1,000 dilution for 1 hour at room temperature. The detection was performed using an HRP conjugated compact polymer system. DAB was used as the chromogen. Tissues were counterstained with hematoxylin and mounted with DPX. -
Calnexin was immunoprecipitated from 0.2 mg HeLa cell lysate with ET1611-86 at 2 µg/10 µl beads. Western blot was performed from the immunoprecipitate using ET1611-86 at 1/1,000 dilution. Anti-Rabbit IgG for IP Nano-secondary antibody (NBI01H) at 1/5,000 dilution was used for 1 hour at room temperature.
Lane 1: HeLa cell lysate (input)
Lane 2: ET1611-86 IP in HeLa cell lysate
Lane 3: Rabbit IgG instead of ET1611-86 in HeLa cell lysate
Blocking/Dilution buffer: 5% NFDM/TBST
Exposure time: 1 minute 5 seconds; ECL: K1801 -
Application: IF-Tissue
Species: Human
Site: kidney
Sample: Paraffin-embedded section
Antibody concentration: 1/1,000 -
Application: IF-Tissue
Species: Mouse
Site: kidney
Sample: Paraffin-embedded section
Antibody concentration: 1/1,000
请注意: All products are "FOR RESEARCH USE ONLY AND ARE NOT INTENDED FOR DIAGNOSTIC OR THERAPEUTIC USE"
引文
-
Extracellular vesicle therapy for acute pancreatitis: experimental validation of mesenchymal stem cell-derived nanovesicles
Author: Wu Yue, Liu Yan, Liu Yiping, Liu Zhiling, Yao Jiaqi, Wen Qingping
PMID: 40713893
期刊: BMC Pharmacology & Toxicology
应用: WB
反应种属: Human
发表时间: 2025 Jul
-
Citation
-
Deciphering the lipid profile: A quantitative lipidomic investigation into extracellular vesicles derived from human, ewe, and goat colostrum
Author: Yue Jiang, Junru Zhu, Jiaxin Liu, Haoyuan Zhang, Pei Zhang, Lei Zhang, Jinxing Hou, Peishuai Tong, Zengkai Li, Jianhua Zhao, Xiaopeng An, Yuxuan Song
PMID: 40675480
期刊: Journal Of Dairy Science
应用: WB
反应种属: Goat,Human
发表时间: 2025 Jul
-
Citation
-
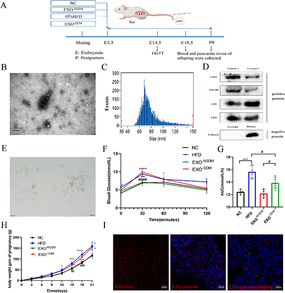
Gestational diabetes mellitus-derived miR-7-19488 targets PIK3R2 mRNA to stimulate the abnormal development and maturation of offspring-islets
Author: Chunxue Xu, Linhai Zou, Li Wang, Wenshan Lv, Xiangju Cao, Xinyu Jia, Yuan Wang, Guohui Jiang, Lixia Ji
PMID: 39778763
期刊: Life Sciences
应用: WB
反应种属: Rat
发表时间: 2025 Jan
-
Citation
-
Liver-Secreted Extracellular Vesicles Promote Cirrhosis-Associated Skeletal Muscle Injury Through mtDNA-cGAS/STING Axis
Author: Xiaoli Fan, Yunke Peng, Bo Li, Xiaoze Wang, Yifeng Liu, Yi Shen, Guofeng Liu, Yanyi Zheng, Qiaoyu Deng, Jingping Liu, Li Yang
PMID: 39804962
期刊: Advanced Science
应用: WB
反应种属: Mouse
发表时间: 2025 Jan
-
Citation
-
The expression and clinical significance of syncytin-1 in serum exosomes of hepatocellular carcinoma patients
Author: Xuewei Zhuang, Xiao Shi, Hui Zhao, Shuai Shang, Xinyu Xu, Xiaomin Wang, Xin Zheng, Jing He
PMID: 39310811
期刊: Open Life Sciences
应用: WB
反应种属: Human
发表时间: 2024 Sept
-
Citation
-
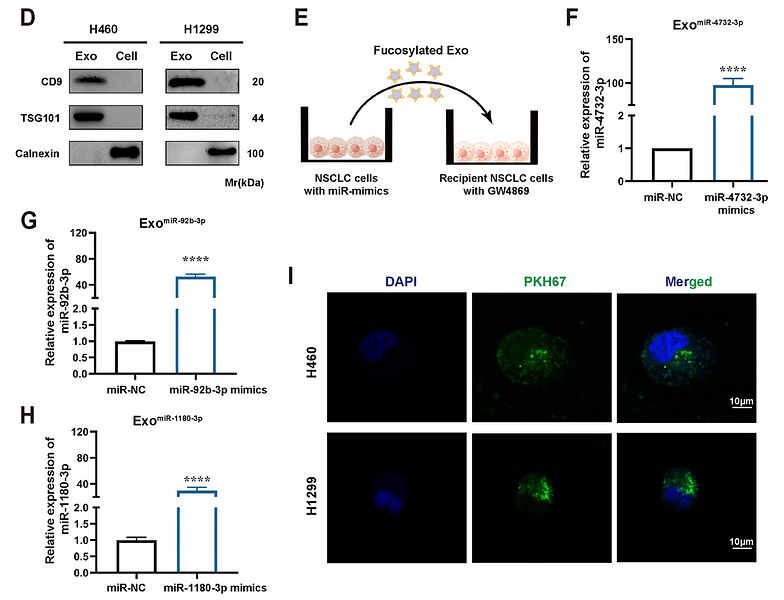
Tumor-suppressive miR-4732-3p is sorted into fucosylated exosome by hnRNPK to avoid the inhibition of lung cancer progression
Author: Zhuang Wanzhen,et al
PMID: 38654325
期刊: Journal Of Experimental & Clinical Cancer Research
应用: WB
反应种属: Human
发表时间: 2024 Apr
-
Citation
-
Plasma extracellular vesicles microRNA-208b-3p and microRNA-143-3p as novel biomarkers for sudden cardiac death prediction in acute coronary syndrome
Author:
PMID: 36723013
期刊: Molecular Omics
应用: WB
反应种属: Human
发表时间: 2023 Mar
-
Citation
-
MCP-1 levels in astrocyte-derived exosomes are changed in preclinical stage of Alzheimer's disease
Author: Wang, T., Yao, Y., Han, C., Li, T., Du, W., Xue, J., Han, Y., & Cai, Y.
PMID: 37021284
期刊: Frontiers In Neurology
应用: WB
反应种属: Human
发表时间: 2023 Mar
-
Citation
-
Feed Restriction Alleviates Chronic Thermal Stress-Induced Liver Oxidation and Damages via Reducing Lipid Accumulation in Channel Catfish (Ictalurus punctatus)
Author: Lu, Q., Gong, Y., Xi, L., Liu, Y., Xu, W., Liu, H., Jin, J., Zhang, Z., Yang, Y., Zhu, X., Xie, S., & Han, D.
PMID: 35624844
期刊: Antioxidants
应用: WB
反应种属: Channel Catfish,Ictalurus punctatus
发表时间: 2022 May
-
Citation
-
Systematic In-Depth Proteomic Analysis of Mitochondria-Associated Endoplasmic Reticulum Membranes in Mouse and Human Testes
Author: Wang, X., Wen, Y., Dong, J., Cao, C., & Yuan, S.
PMID: 29785746
期刊: Proteomics.
应用: WB
反应种属: Human,Mouse
发表时间: 2018 Jul
-
Citation


