概述
产品名称
SIRT1 Recombinant Rabbit Monoclonal Antibody [SZ04-01]
抗体类型
Recombinant Rabbit monoclonal Antibody
免疫原
Synthetic peptide within Human SIRT1 aa 698-747 / 747.
种属反应性
Human, Mouse, Rat
验证应用
WB, IF-Cell, IF-Tissue, IHC-P, ChIP
分子量
Predicted band size: 82 kDa
阳性对照
HeLa cell lysate, HEK-293 cell lysate, A549 cell lysate, F9 cell lysate, Mouse testis tissue lysate, Rat testis tissue lysate, HEK-293, human testis tissue, mouse testis tissue, rat testis tissue.
偶联
unconjugated
克隆号
SZ04-01
RRID
产品特性
形态
Liquid
存放说明
Shipped at 4℃. Store at +4℃ short term (1-2 weeks). It is recommended to aliquot into single-use upon delivery. Store at -20℃ long term.
存储缓冲液
1*TBS (pH7.4), 0.05% BSA, 40% Glycerol. Preservative: 0.05% Sodium Azide.
亚型
IgG
纯化方式
Protein A affinity purified.
应用稀释度
-
WB
-
1:2,000
-
IF-Cell
-
1:50-1:200
-
IF-Tissue
-
1:50-1:200
-
IHC-P
-
1:50-1:1,000
-
ChIP
-
Use 0.5~2 μg for 25 μg of chromatin.
发表文章中的应用
| WB | 查看 6 篇文献如下 |
| IHC-P | 查看 2 篇文献如下 |
| IF-cell | 查看 1 篇文献如下 |
发表文章中的种属
| Mouse | 查看 5 篇文献如下 |
| zebrafish | 查看 1 篇文献如下 |
| Fish | 查看 1 篇文献如下 |
靶点
功能
Sirtuin 1 is a member of the sirtuin family of proteins, homologs of the Sir2 gene in S. cerevisiae. Members of the sirtuin family are characterized by a sirtuin core domain and grouped into four classes. The functions of human sirtuins have not yet been determined; however, yeast sirtuin proteins are known to regulate epigenetic gene silencing and suppress recombination of rDNA. Studies suggest that the human sirtuins may function as intracellular regulatory proteins with mono-ADP-ribosyltransferase activity. The protein encoded by this gene is included in class I of the sirtuin family. Sirtuin 1 is downregulated in cells that have high insulin resistance and inducing its expression increases insulin sensitivity, suggesting the molecule is associated with improving insulin sensitivity. Furthermore, SIRT1 was shown to de-acetylate and affect the activity of both members of the PGC1-alpha/ERR-alpha complex, which are essential metabolic regulatory transcription factors.
背景文献
1. Kang K et al. Carnosic acid slows photoreceptor degeneration in the Pde6b(rd10) mouse model of retinitis pigmentosa. Sci Rep 6:22632 (2016).
2. Zheng YC et al. 1,2,3-Triazole-Dithiocarbamate Hybrids, a Group of Novel Cell Active SIRT1 Inhibitors. Cell Physiol Biochem 38:185-93 (2016).
序列相似性
Belongs to the sirtuin family. Class I subfamily.
组织特异性
Widely expressed.
翻译后修饰
Methylated on multiple lysine residues; methylation is enhanced after DNA damage and is dispensable for deacetylase activity toward p53/TP53.; Phosphorylated. Phosphorylated by STK4/MST1, resulting in inhibition of SIRT1-mediated p53/TP53 deacetylation. Phosphorylation by MAPK8/JNK1 at Ser-27, Ser-47, and Thr-530 leads to increased nuclear localization and enzymatic activity. Phosphorylation at Thr-530 by DYRK1A and DYRK3 activates deacetylase activity and promotes cell survival. Phosphorylation by mammalian target of rapamycin complex 1 (mTORC1) at Ser-47 inhibits deacetylation activity. Phosphorylated by CaMK2, leading to increased p53/TP53 and NF-kappa-B p65/RELA deacetylation activity (By similarity). Phosphorylation at Ser-27 implicating MAPK9 is linked to protein stability. There is some ambiguity for some phosphosites: Ser-159/Ser-162 and Thr-544/Ser-545.; Proteolytically cleaved by cathepsin B upon TNF-alpha treatment to yield catalytic inactive but stable SirtT1 75 kDa fragment (75SirT1).; S-nitrosylated by GAPDH, leading to inhibit the NAD-dependent protein deacetylase activity.; Acetylated at various Lys residues. Deacetylated via an autocatalytic mechanism. Autodeacetylation at Lys-238 promotes its protein deacetylase activity.
亚细胞定位
Nucleus, Cytoplasm, Mitochondrion.
别名
75SirT1 antibody
hSIR2 antibody
hSIRT1 antibody
HST2, S. cerevisiae, homolog of antibody
NAD dependent deacetylase sirtuin 1 antibody
NAD dependent protein deacetylase sirtuin 1 antibody
OTTHUMP00000198111 antibody
OTTHUMP00000198112 antibody
Regulatory protein SIR2 homolog 1 antibody
SIR1_HUMAN antibody
展开75SirT1 antibody
hSIR2 antibody
hSIRT1 antibody
HST2, S. cerevisiae, homolog of antibody
NAD dependent deacetylase sirtuin 1 antibody
NAD dependent protein deacetylase sirtuin 1 antibody
OTTHUMP00000198111 antibody
OTTHUMP00000198112 antibody
Regulatory protein SIR2 homolog 1 antibody
SIR1_HUMAN antibody
SIR2 antibody
SIR2 like 1 antibody
SIR2 like protein 1 antibody
SIR2, S.cerevisiae, homolog-like 1 antibody
SIR2-like protein 1 antibody
SIR2ALPHA antibody
SIR2L1 antibody
Sirt1 antibody
SirtT1 75 kDa fragment antibody
Sirtuin (silent mating type information regulation 2 homolog) 1 (S. cerevisiae) antibody
Sirtuin 1 antibody
Sirtuin type 1 antibody
折叠图片
-
Western blot analysis of SIRT1 on different lysates with Rabbit anti-SIRT1 antibody (ET1603-3) at 1/2,000 dilution.
Lane 1: HeLa cell lysate (15 µg/Lane)
Lane 2: HEK-293 cell lysate (15 µg/Lane)
Lane 3: A549 cell lysate (15 µg/Lane)
Lane 4: F9 cell lysate (15 µg/Lane)
Lane 5: Mouse testis tissue lysate (20 µg/Lane)
Lane 6: Rat testis tissue lysate (20 µg/Lane)
Predicted band size: 82 kDa
Observed band size: 110 kDa
Exposure time: 2 minutes 37 seconds;
4-20% SDS-PAGE gel.
Proteins were transferred to a PVDF membrane and blocked with 5% NFDM/TBST for 1 hour at room temperature. The primary antibody (ET1603-3) at 1/2,000 dilution was used in 5% NFDM/TBST at 4℃ overnight. Goat Anti-Rabbit IgG - HRP Secondary Antibody (HA1001) at 1/50,000 dilution was used for 1 hour at room temperature. -
☑ Knockdown (KD)
Western blot analysis of SIRT1 on different lysates with Rabbit anti-SIRT1 antibody (ET1603-3) at 1/20,000 dilution.
Lane 1: HEK-293-si NT cell lysate
Lane 2: HEK-293-si SIRT1 cell lysate
Lysates/proteins at 10 µg/Lane.
Predicted band size: 82 kDa
Observed band size: 110 kDa
Exposure time: 50 seconds;
4-20% SDS-PAGE gel.
Proteins were transferred to a PVDF membrane and blocked with 5% NFDM/TBST for 1 hour at room temperature. The primary antibody (ET1603-3) at 1/20,000 dilution was used in 5% NFDM/TBST at 4℃ overnight. Goat Anti-Rabbit IgG - HRP Secondary Antibody (HA1001) at 1/100,000 dilution was used for 1 hour at room temperature. -
Immunocytochemistry analysis of HEK-293 cells labeling SIRT1 with Rabbit anti-SIRT1 antibody (ET1603-3) at 1/100 dilution.
Cells were fixed in 4% paraformaldehyde for 15 minutes at room temperature, permeabilized with 0.1% Triton X-100 in PBS for 15 minutes at room temperature, then blocked with 1% BSA in 10% negative goat serum for 1 hour at room temperature. Cells were then incubated with Rabbit anti-SIRT1 antibody (ET1603-3) at 1/100 dilution in 1% BSA in PBST overnight at 4 ℃. Goat Anti-Rabbit IgG H&L (iFluor™ 488, HA1121) was used as the secondary antibody at 1/1,000 dilution. PBS instead of the primary antibody was used as the secondary antibody only control. Nuclear DNA was labelled in blue with DAPI.
Beta tubulin (HA601187, red) was stained at 1/100 dilution overnight at +4℃. Goat Anti-Mouse IgG H&L (iFluor™ 594, HA1126) was used as the secondary antibody at 1/1,000 dilution. -
Immunohistochemical analysis of paraffin-embedded human testis tissue with Rabbit anti-SIRT1 antibody (ET1603-3) at 1/1,000 dilution.
The section was pre-treated using heat mediated antigen retrieval with sodium citrate buffer (pH 6.0) (high pressure) for 2 minutes. The tissues were blocked in 1% BSA for 20 minutes at room temperature, washed with ddH2O and PBS, and then probed with the primary antibody (ET1603-3) at 1/1,000 dilution for 1 hour at room temperature. The detection was performed using an HRP conjugated compact polymer system. DAB was used as the chromogen. Tissues were counterstained with hematoxylin and mounted with DPX. -
Immunohistochemical analysis of paraffin-embedded mouse testis tissue with Rabbit anti-SIRT1 antibody (ET1603-3) at 1/1,000 dilution.
The section was pre-treated using heat mediated antigen retrieval with sodium citrate buffer (pH 6.0) (high pressure) for 2 minutes. The tissues were blocked in 1% BSA for 20 minutes at room temperature, washed with ddH2O and PBS, and then probed with the primary antibody (ET1603-3) at 1/1,000 dilution for 1 hour at room temperature. The detection was performed using an HRP conjugated compact polymer system. DAB was used as the chromogen. Tissues were counterstained with hematoxylin and mounted with DPX. -
Immunohistochemical analysis of paraffin-embedded rat testis tissue with Rabbit anti-SIRT1 antibody (ET1603-3) at 1/1,000 dilution.
The section was pre-treated using heat mediated antigen retrieval with sodium citrate buffer (pH 6.0) (high pressure) for 2 minutes. The tissues were blocked in 1% BSA for 20 minutes at room temperature, washed with ddH2O and PBS, and then probed with the primary antibody (ET1603-3) at 1/1,000 dilution for 1 hour at room temperature. The detection was performed using an HRP conjugated compact polymer system. DAB was used as the chromogen. Tissues were counterstained with hematoxylin and mounted with DPX. -
Chromatin immunoprecipitations were performed with cross-linked chromatin from HeLa cells with SIRT1 (ET1603-3) or Normal Rabbit IgG according to the ChIP protocol. The enriched DNA was quantified by real-time PCR using indicated primers. The amount of immunoprecipitated DNA in each sample is represented as signal relative to the total amount of input chromatin, which is equivalent to one.
请注意: All products are "FOR RESEARCH USE ONLY AND ARE NOT INTENDED FOR DIAGNOSTIC OR THERAPEUTIC USE"
引文
-
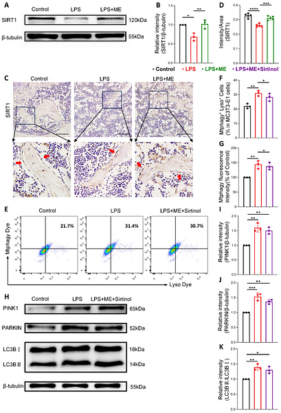
Melatonin attenuates inflammatory bone loss by alleviating mitophagy and lactate production
Author: Lin Zexin, Gu Yuan, Liu Yingsong, Chen Zilin, Fang Shuai, Wang Zhuan, Liu Zixian, Lin Qingrong, Hu Yanjun, Jiang Nan, Yu Bin, Liu Guanqiao
PMID: 40064756
期刊: Apoptosis
应用: IHC-P,WB
反应种属: Mouse
发表时间: 2025 Mar
-
Citation
-
Dual-Functional Nanoparticles to Reverse Osteoblast Senescence and Enhance Calcium Supplementation for Alleviating Senile Osteoporosis
Author: Caini Yu, Yanling Peng, Tong Yu, Jia Ke, Qi Jiang, Peirong Li, Renxiang Yuan, Tingting Meng, Fuqiang Hu, Jianwei Wang, Hong Yuan
PMID: 40662226
期刊: Advanced Healthcare Materials
应用: WB
反应种属: Mouse
发表时间: 2025 Jul
-
Citation
-
Probiotic efficacy of Cetobacterium somerae (CGMCC No. 28843): promoting intestinal digestion, absorption, and structural integrity in juvenile grass carp (Ctenopharyngodon idella)
Author: Chen Yuanxin, Jiang Weidan, Wu Pei, Liu Yang, Ma Yaobin, Ren Hongmei, Jin Xiaowan, Jiang Jun, Zhang Ruinan, Li Hua, Feng Lin, Zhou Xiaoqiu
PMID: 40682111
期刊: Journal of Animal Science and Biotechnology
应用: WB
反应种属: Fish
发表时间: 2025 Jul
-
Citation
-
Tetrahedral Framework Nucleic Acids Promote Senile Osteoporotic Fracture Repair by Enhancing Osteogenesis and Angiogenesis of Callus
Author:
PMID: 37202852
期刊: ACS Applied Materials & Interfaces
应用: WB
反应种属: Mouse
发表时间: 2023 May
-
Citation
-
Exercise improved bone health in aging mice: a role of SIRT1 in regulating autophagy and osteogenic differentiation of BMSCs
Author:
PMID: 37476496
期刊: Frontiers In Endocrinology
应用: WB
反应种属: Mouse
发表时间: 2023 Jul
-
Citation
-
Resveratrol decreases CD45 CD206 subtype macrophages in LPS-induced murine acute lung injury by SOCS3 signalling pathway.
Author:
PMID: 31559687
期刊: Journal Of Cellular And Molecular Medicine
应用: IF-cell
反应种属: Mouse
发表时间: 2019 Dec
-
Citation
-
The construction of intrahepatic cholangiocarcinoma model in zebrafish
Author: Cao H
PMID: 29042681
期刊: Scientific Reports
应用: WB,IHC-P
反应种属: zebrafish
发表时间: 2017 Oct
-
Citation
同靶点 & 同通路的产品
Phospho-SIRT1 (S47) Recombinant Rabbit Monoclonal Antibody [SN06-40]
Application: WB,IF-Cell,IHC-P
Reactivity: Human
Conjugate: unconjugated
SIRT1 Mouse Monoclonal Antibody [7-C5-B2]
Application: WB,IF-Cell,IHC-P
Reactivity: Human,Mouse
Conjugate: unconjugated
SIRT1 Recombinant Rabbit Monoclonal Antibody [SZ04-01] - BSA and Azide free
Application: WB,IF-Cell,IF-Tissue,IHC-P,ChIP
Reactivity: Human,Mouse,Rat
Conjugate: unconjugated
SIRT1 Rabbit Polyclonal Antibody
Application: WB,IHC-P,FC,IF-Cell
Reactivity: Human,Mouse
Conjugate: unconjugated
Phospho-SIRT1 (T530) Recombinant Rabbit Monoclonal Antibody [JJ206-6]
Application: WB,IF-Cell,IF-Tissue,IHC-P,FC
Reactivity: Human
Conjugate: unconjugated
SIRT1 Recombinant Rabbit Monoclonal Antibody [JE11-04]
Application: WB,IF-Cell
Reactivity: Human
Conjugate: unconjugated


