Catalog# HA721863
F-spondin Recombinant Rabbit Monoclonal Antibody [PSH02-84]
Application
-
WB
-
IF-Cell
-
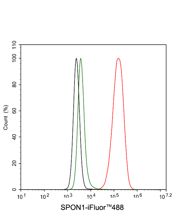
FC
Reactivity
-
Human


