图片
-
Western blot analysis of USP22 on different lysates with Rabbit anti-USP22 antibody (ET1706-13) at 1/1,000 dilution.
Lane 1: HEK-293 cell lysate (15 µg/Lane)
Lane 2: HeLa cell lysate (15 µg/Lane)
Lane 3: Jurkat cell lysate (15 µg/Lane)
Lane 4: MCF7 cell lysate (15 µg/Lane)
Lane 5: Neuro-2a cell lysate (15 µg/Lane)
Lane 6: F9 cell lysate (15 µg/Lane)
Lane 7: C6 cell lysate (15 µg/Lane)
Lane 8: PC-12 cell lysate (15 µg/Lane)
Lane 9: Human brain tissue lysate (30 µg/Lane)
Lane 10: Human liver tissue lysate (30 µg/Lane)
Lane 11: Mouse brain tissue lysate (30 µg/Lane)
Lane 12: Rat brain tissue lysate (30 µg/Lane)
Lane 13: Rat liver tissue lysate (30 µg/Lane)
Predicted band size: 60 kDa
Observed band size: 60 kDa
Exposure time: Lane 1-3: 6 seconds; Lane 4-13: 21 seconds; ECL: K1801;
4-20% SDS-PAGE gel.
Proteins were transferred to a PVDF membrane and blocked with 5% NFDM/TBST for 1 hour at room temperature. The primary antibody (ET1706-13) at 1/1,000 dilution was used in 5% NFDM/TBST at 4℃ overnight. Goat Anti-Rabbit IgG - HRP Secondary Antibody (HA1001) at 1/50,000 dilution was used for 1 hour at room temperature.
-
☑ Knockdown (KD)
Western blot analysis of USP22 on different lysates with Rabbit anti-USP22 antibody (ET1706-13) at 1/5,000 dilution.
Lane 1: HAP1-parental cell lysate (10 µg/Lane)
Lane 2: HAP1-USP22 KD cell lysate (10 µg/Lane)
Predicted band size: 60 kDa
Observed band size: 60 kDa
Exposure time: 60 seconds; ECL: K1801;
4-20% SDS-PAGE gel.
Proteins were transferred to a PVDF membrane and blocked with 5% NFDM/TBST for 1 hour at room temperature. The primary antibody (ET1706-13) at 1/5,000 dilution was used in K1803 at 4℃ overnight. Goat Anti-Rabbit IgG - HRP Secondary Antibody (HA1001) at 1/50,000 dilution was used for 1 hour at room temperature.
-
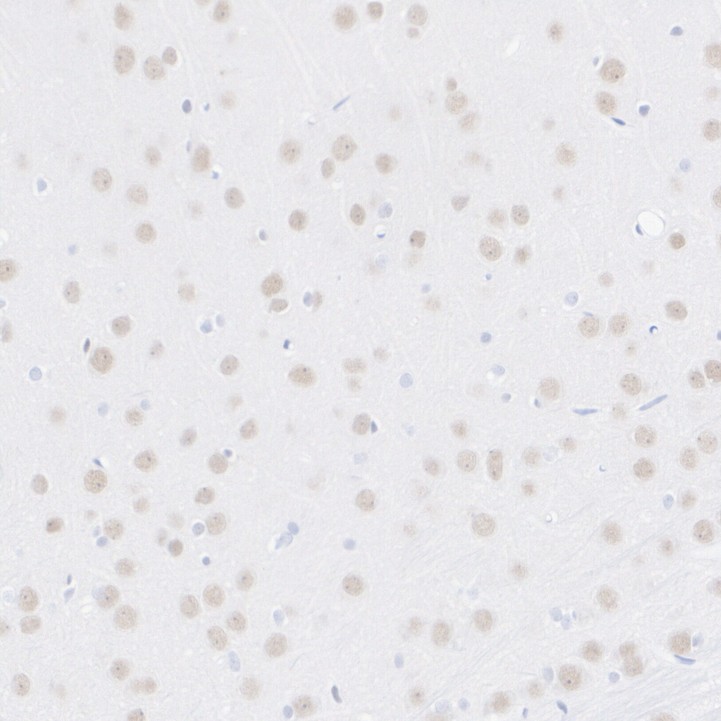
Immunohistochemical analysis of paraffin-embedded mouse brain tissue with Rabbit anti-USP22 antibody (ET1706-13) at 1/200 dilution.
The section was pre-treated using heat mediated antigen retrieval with sodium citrate buffer (pH 6.0) (high pressure) for 2 minutes. The tissues were blocked in 1% BSA for 20 minutes at room temperature, washed with ddH2O and PBS, and then probed with the primary antibody (ET1706-13) at 1/200 dilution for 1 hour at room temperature. The detection was performed using an HRP conjugated compact polymer system. DAB was used as the chromogen. Tissues were counterstained with hematoxylin and mounted with DPX.
-
Immunohistochemical analysis of paraffin-embedded rat brain tissue with Rabbit anti-USP22 antibody (ET1706-13) at 1/200 dilution.
The section was pre-treated using heat mediated antigen retrieval with sodium citrate buffer (pH 6.0) (high pressure) for 2 minutes. The tissues were blocked in 1% BSA for 20 minutes at room temperature, washed with ddH2O and PBS, and then probed with the primary antibody (ET1706-13) at 1/200 dilution for 1 hour at room temperature. The detection was performed using an HRP conjugated compact polymer system. DAB was used as the chromogen. Tissues were counterstained with hematoxylin and mounted with DPX.
-
Immunofluorescence analysis of paraffin-embedded mouse brain tissue labeling USP22 with Rabbit anti-USP22 antibody (ET1706-13) at 1/50 dilution.
The section was pre-treated using heat mediated antigen retrieval with sodium citrate buffer (pH 6.0) (high pressure) for 2 minutes. The tissues were blocked in 10% negative goat serum for 1 hour at room temperature, washed with PBS, and then probed with the primary antibody (ET1706-13, green) at 1/50 dilution overnight at 4 ℃, washed with PBS. Goat Anti-Rabbit IgG H&L (iFluor™ 488, HA1121) was used as the secondary antibody at 1/1,000 dilution. Nuclei were counterstained with DAPI (blue).
-
USP22 was immunoprecipitated from 0.2 mg HeLa cell lysate with ET1706-13 at 2 µg/10 µl beads. Western blot was performed from the immunoprecipitate using ET1706-13 at 1/2,000 dilution. Anti-Rabbit IgG for IP Nano-secondary antibody (NBI01H) at 1/5,000 dilution was used for 1 hour at room temperature.
Lane 1: HeLa cell lysate (input)
Lane 2: ET1706-13 IP in HeLa cell lysate
Lane 3: Rabbit IgG instead of ET1706-13 in HeLa cell lysate
Blocking/Dilution buffer: 5% NFDM/TBST
Exposure time: 14 seconds; ECL: K1801
请注意: All products are "FOR RESEARCH USE ONLY AND ARE NOT INTENDED FOR DIAGNOSTIC OR THERAPEUTIC USE"